HOME   LIST
‹–   –›

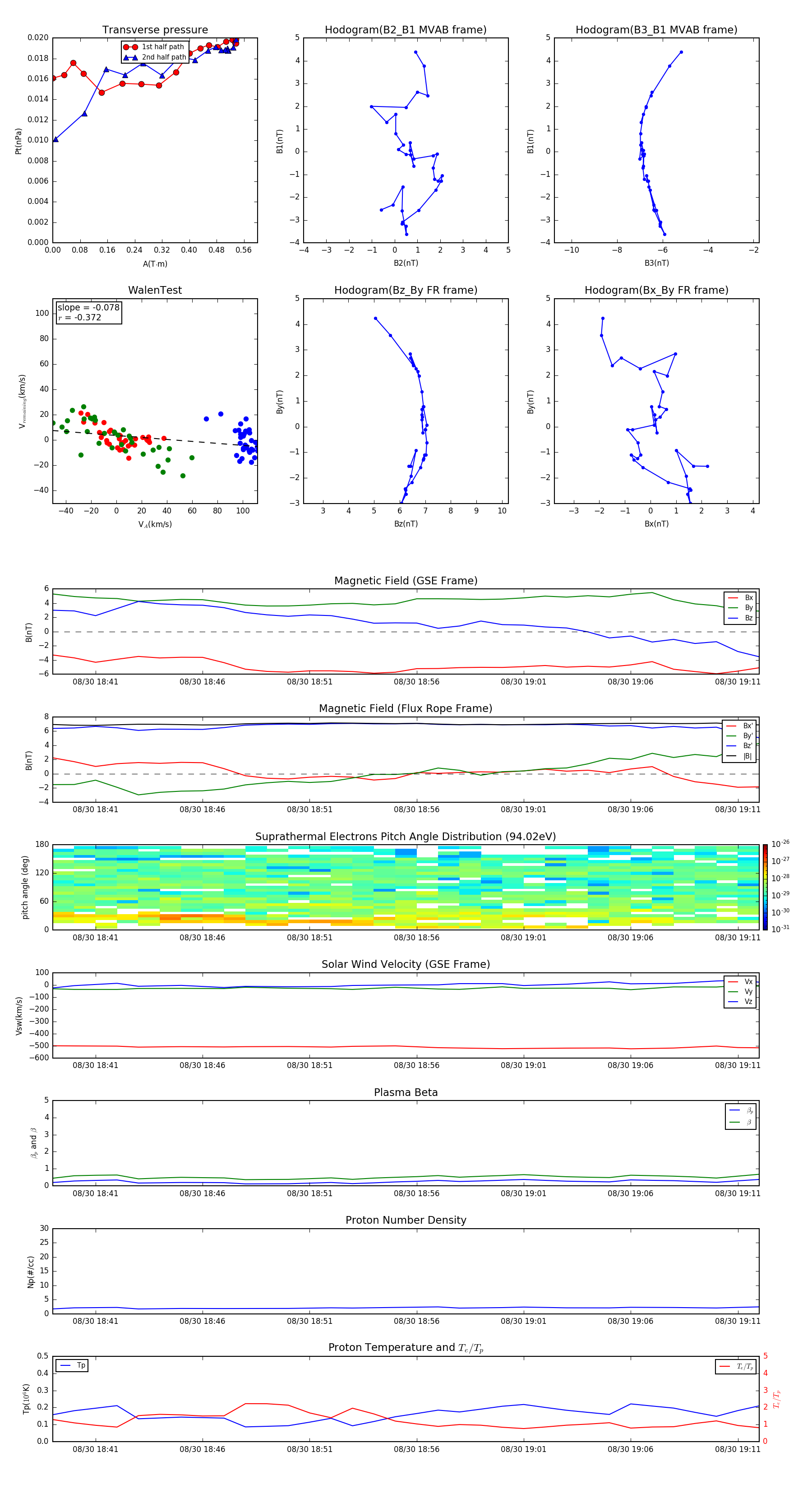
Flux Rope in 1999

Flux Rope Event 1999-08-30 18:39 ~ 1999-08-30 19:12 (34 minutes)


plot