HOME   LIST
‹–   –›

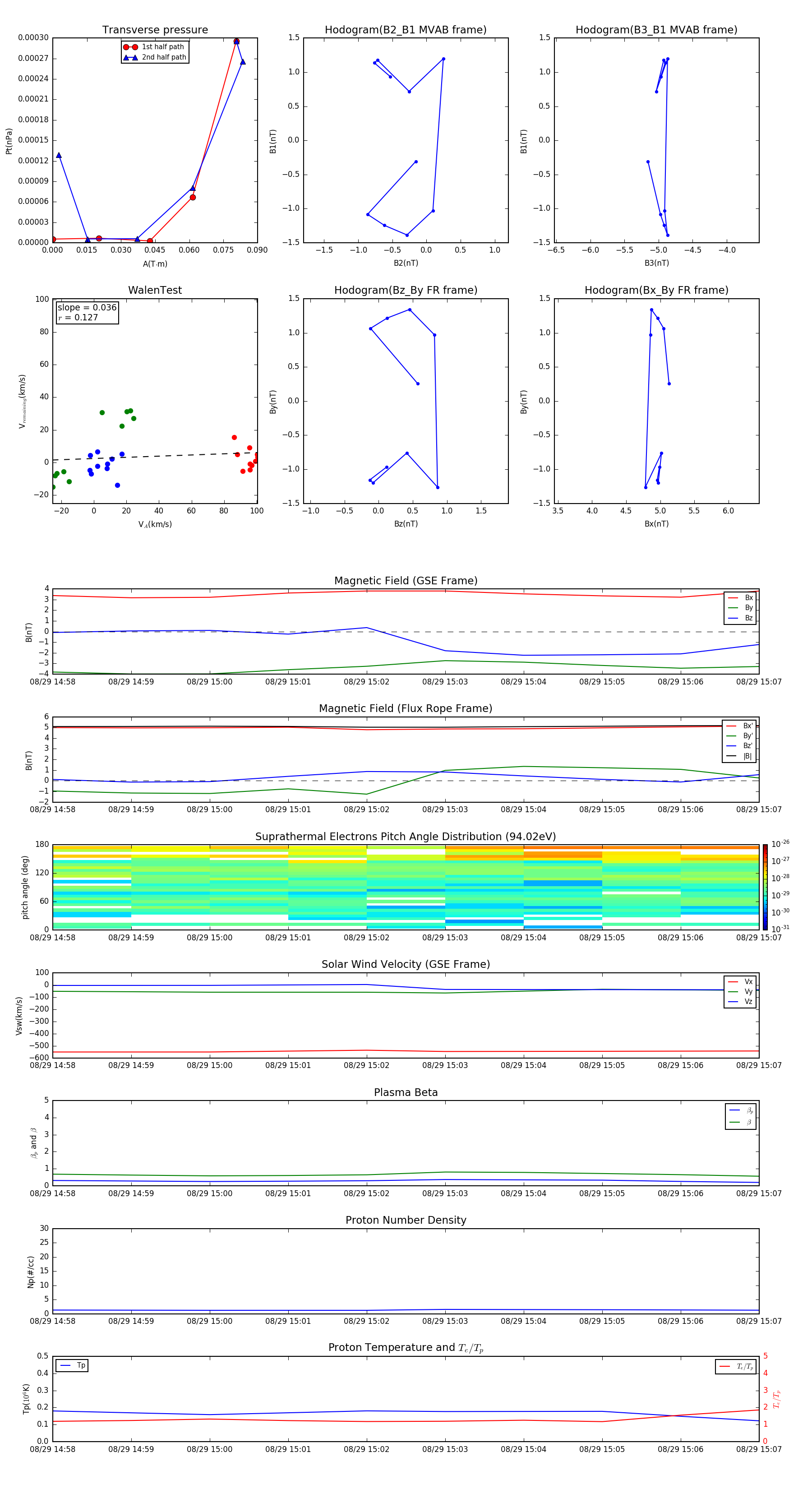
Flux Rope in 1999

Flux Rope Event 1999-08-29 14:58 ~ 1999-08-29 15:07 (10 minutes)


plot