HOME   LIST
‹–   –›

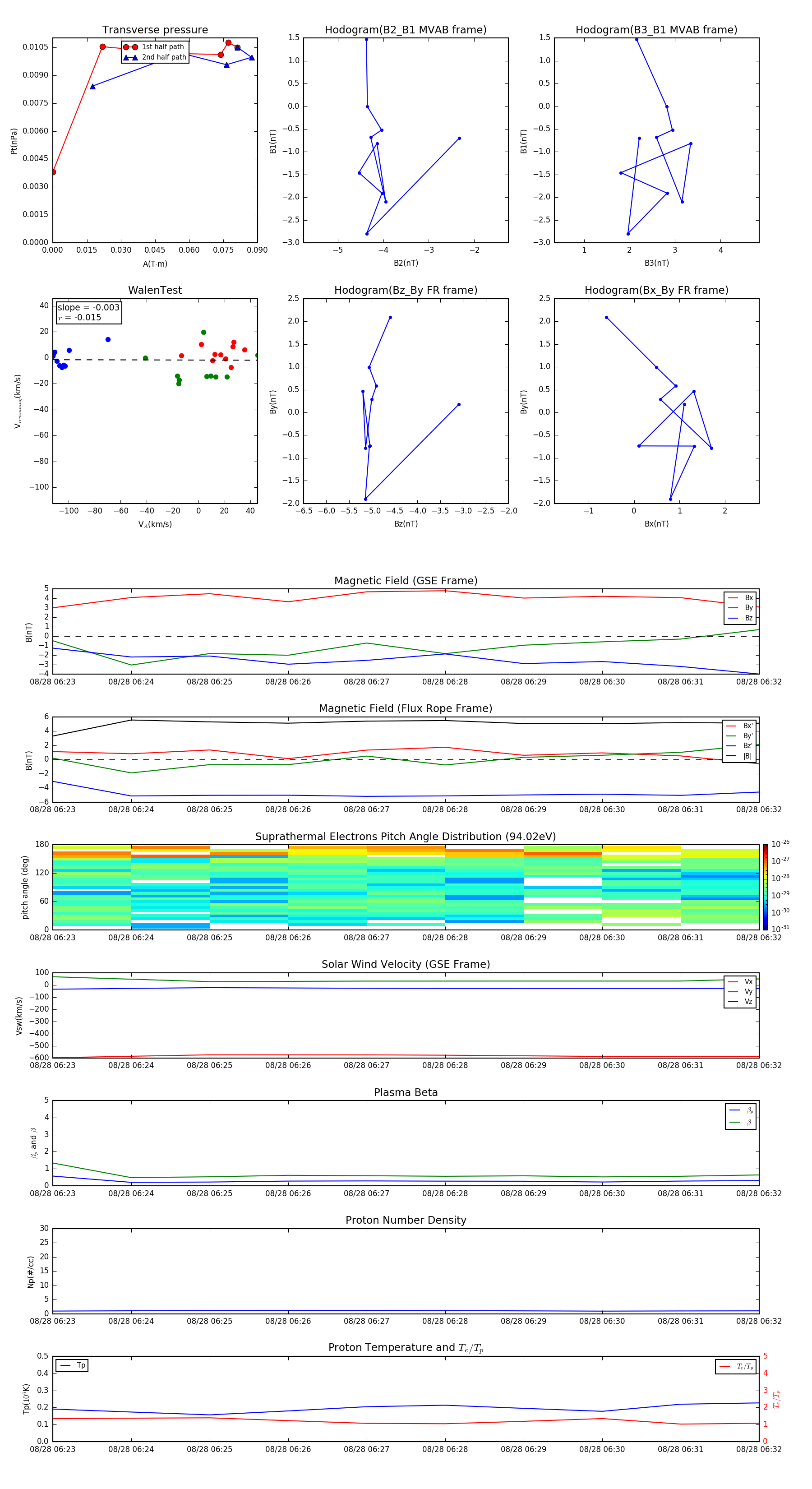
Flux Rope in 1999

Flux Rope Event 1999-08-28 06:23 ~ 1999-08-28 06:32 (10 minutes)


plot