HOME   LIST
‹–   –›

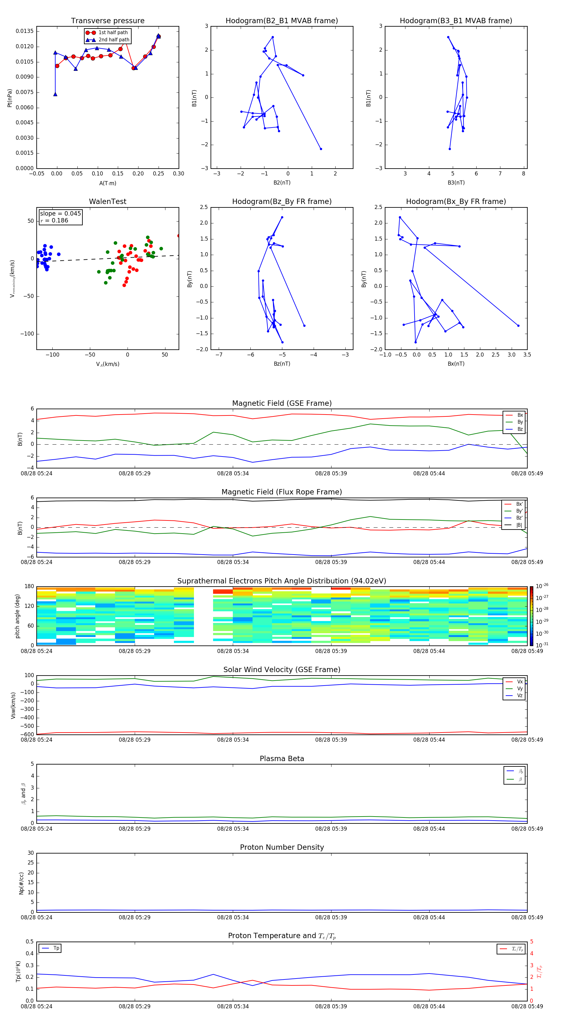
Flux Rope in 1999

Flux Rope Event 1999-08-28 05:24 ~ 1999-08-28 05:49 (26 minutes)


plot