HOME   LIST
‹–   –›

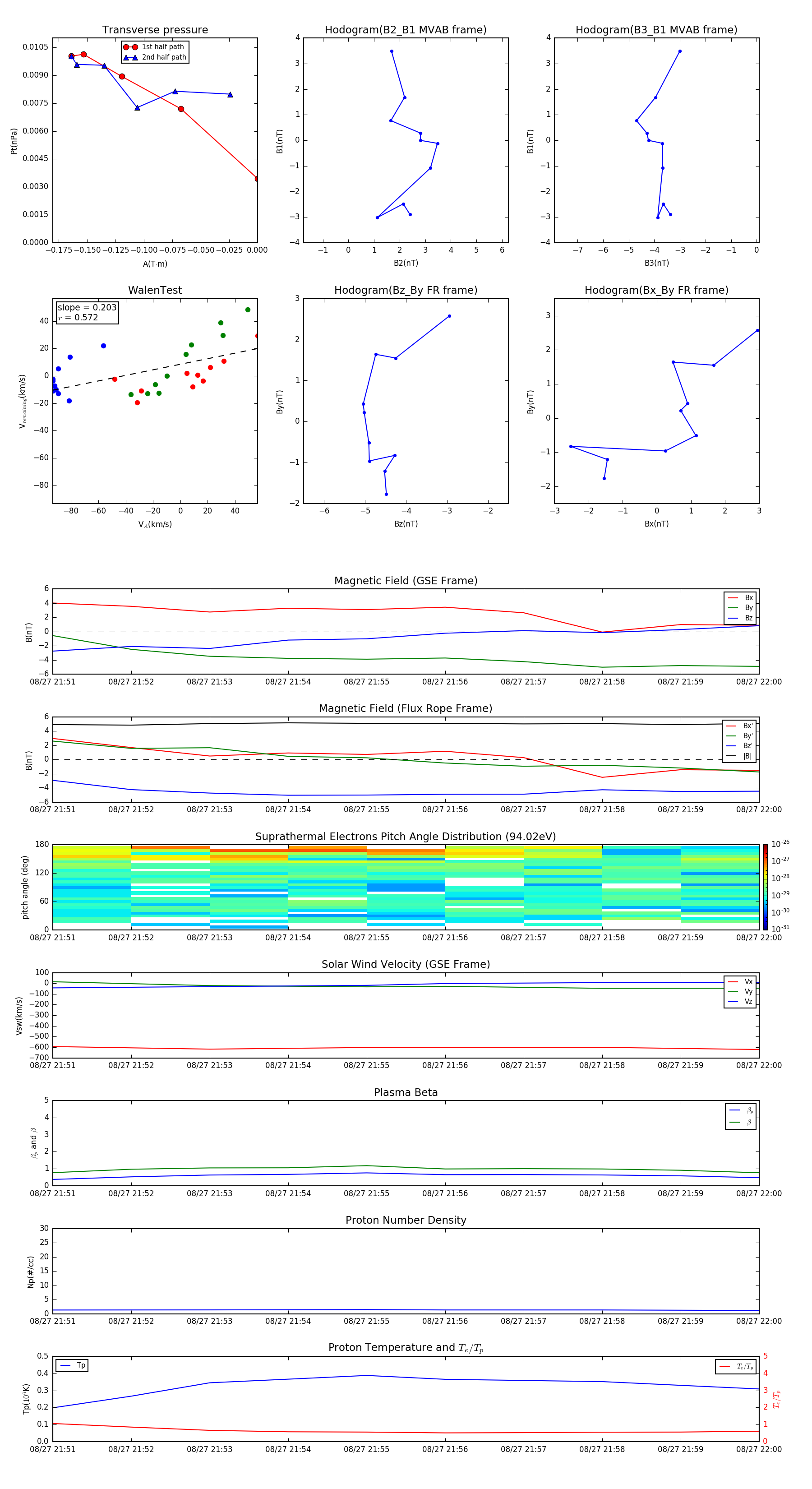
Flux Rope in 1999

Flux Rope Event 1999-08-27 21:51 ~ 1999-08-27 22:00 (10 minutes)


plot