HOME   LIST
‹–   –›

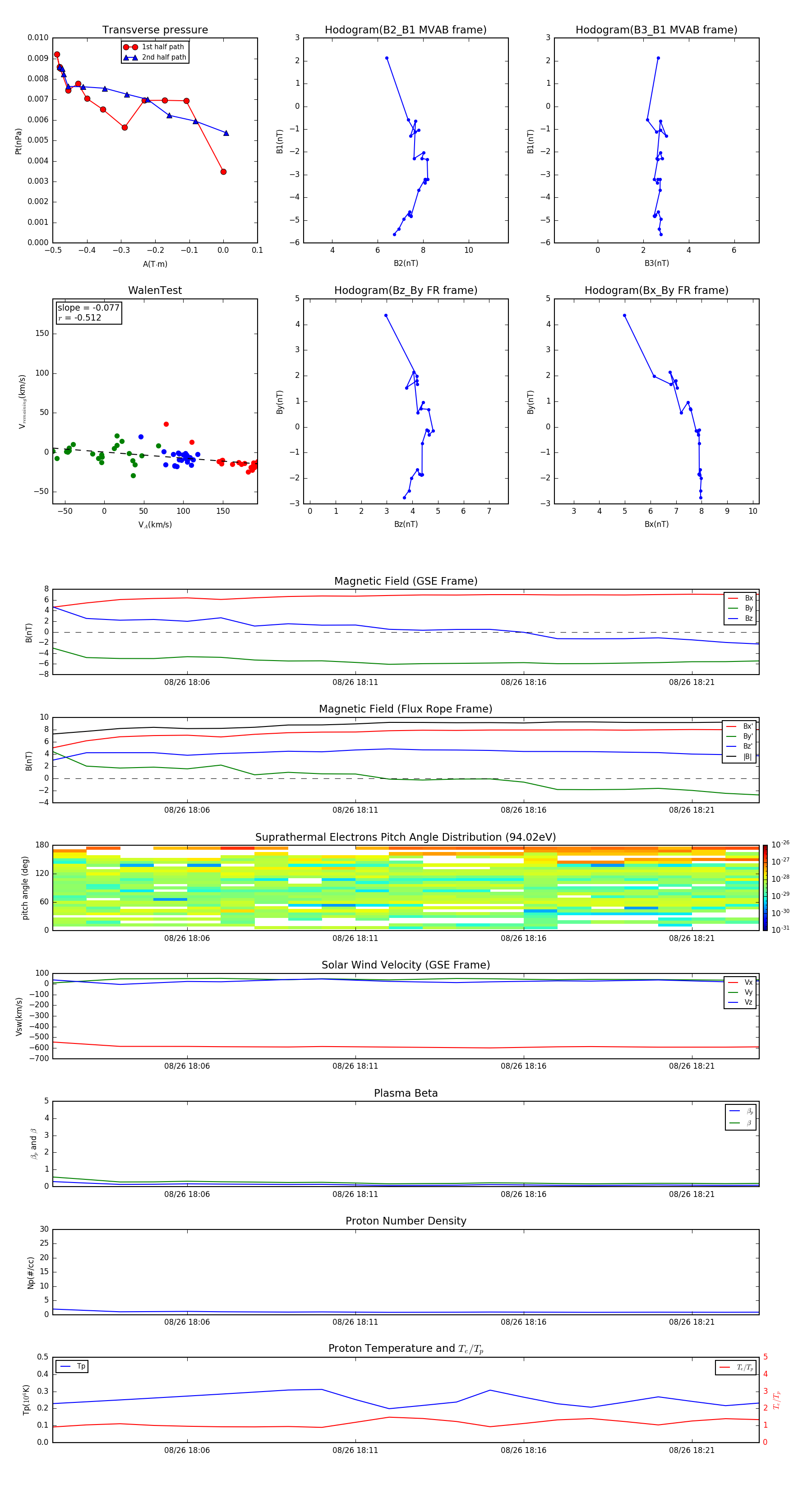
Flux Rope in 1999

Flux Rope Event 1999-08-26 18:02 ~ 1999-08-26 18:23 (22 minutes)


plot