HOME   LIST
‹–   –›

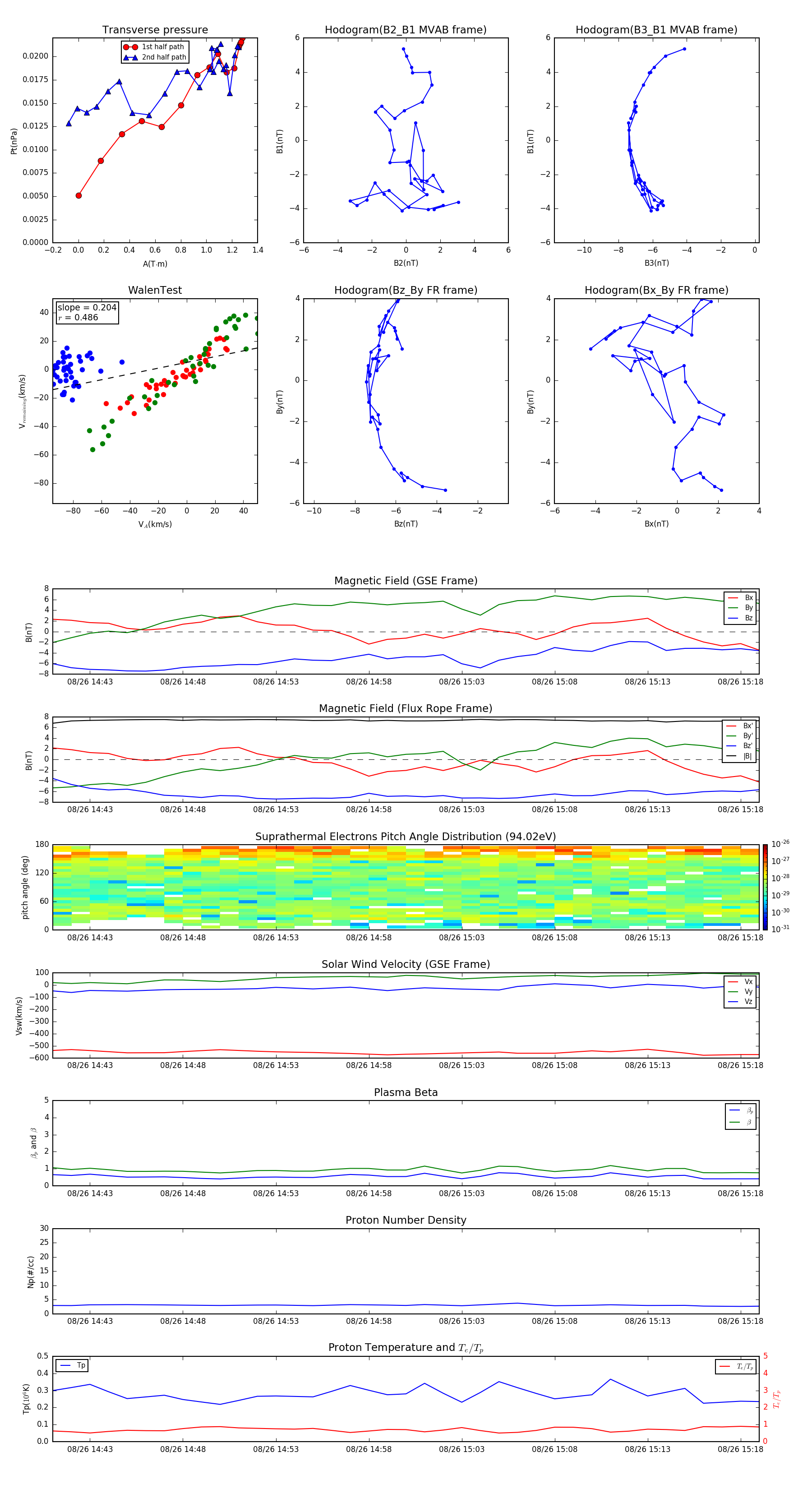
Flux Rope in 1999

Flux Rope Event 1999-08-26 14:41 ~ 1999-08-26 15:19 (39 minutes)


plot