HOME   LIST
‹–   –›

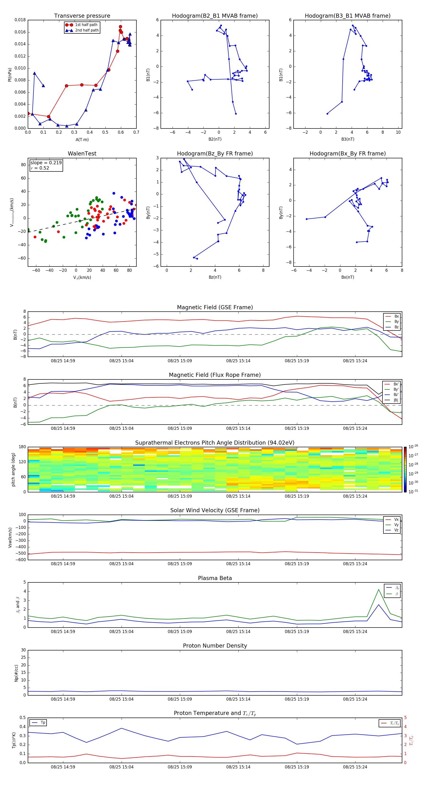
Flux Rope in 1999

Flux Rope Event 1999-08-25 14:56 ~ 1999-08-25 15:28 (33 minutes)


plot