HOME   LIST
‹–   –›

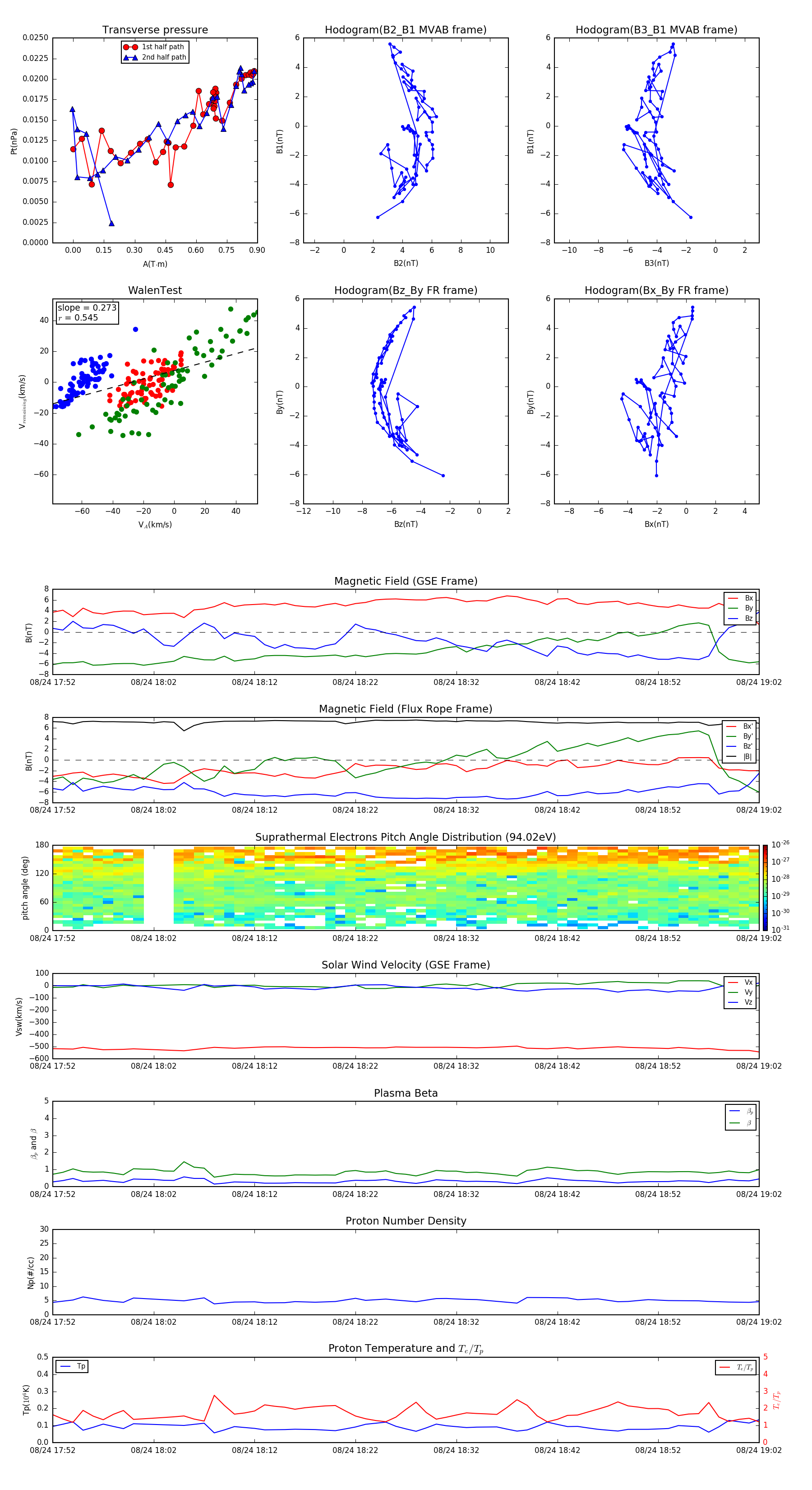
Flux Rope in 1999

Flux Rope Event 1999-08-24 17:52 ~ 1999-08-24 19:02 (71 minutes)


plot