HOME   LIST
‹–   –›

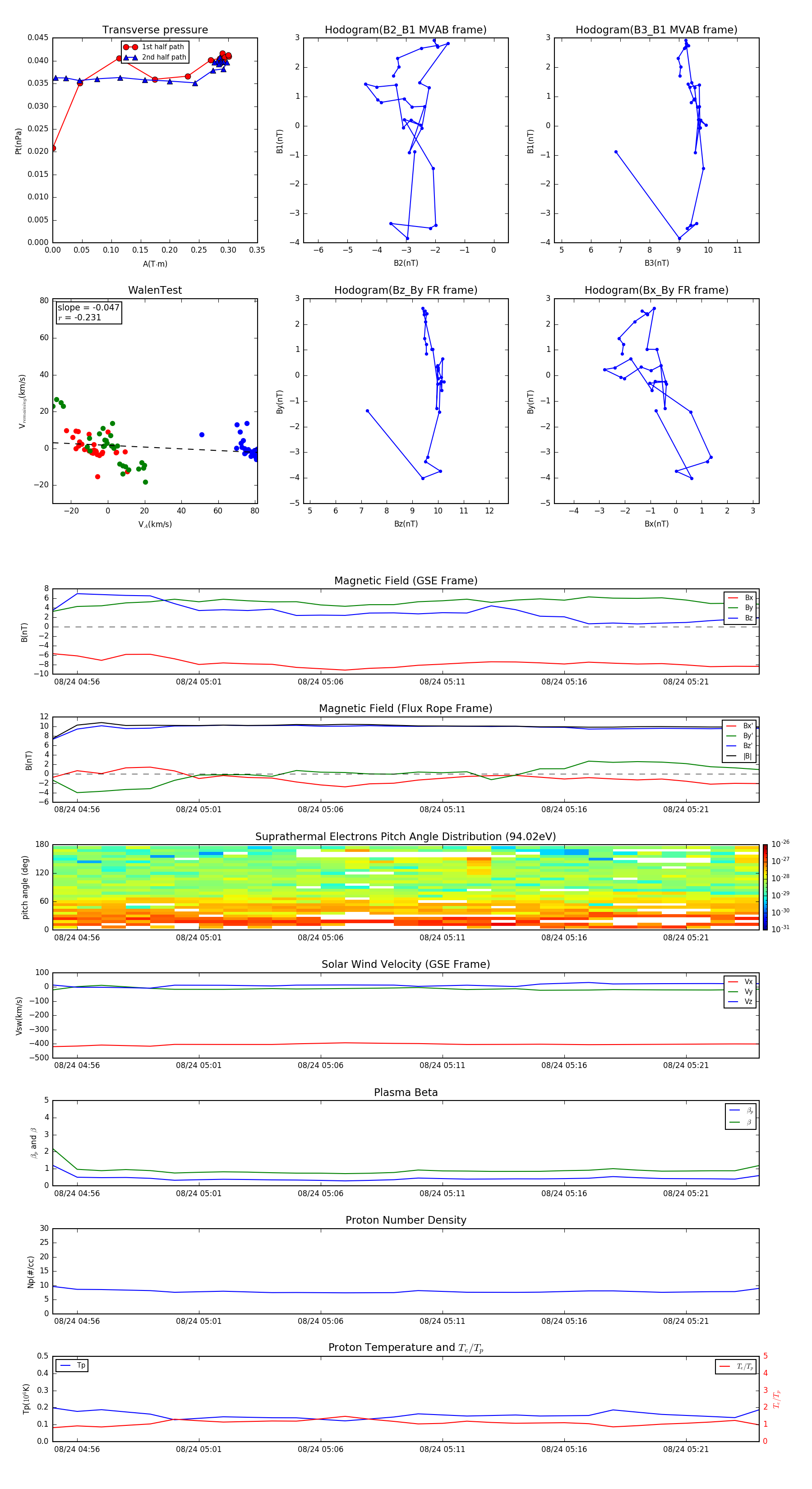
Flux Rope in 1999

Flux Rope Event 1999-08-24 04:55 ~ 1999-08-24 05:24 (30 minutes)


plot