HOME   LIST
‹–   –›

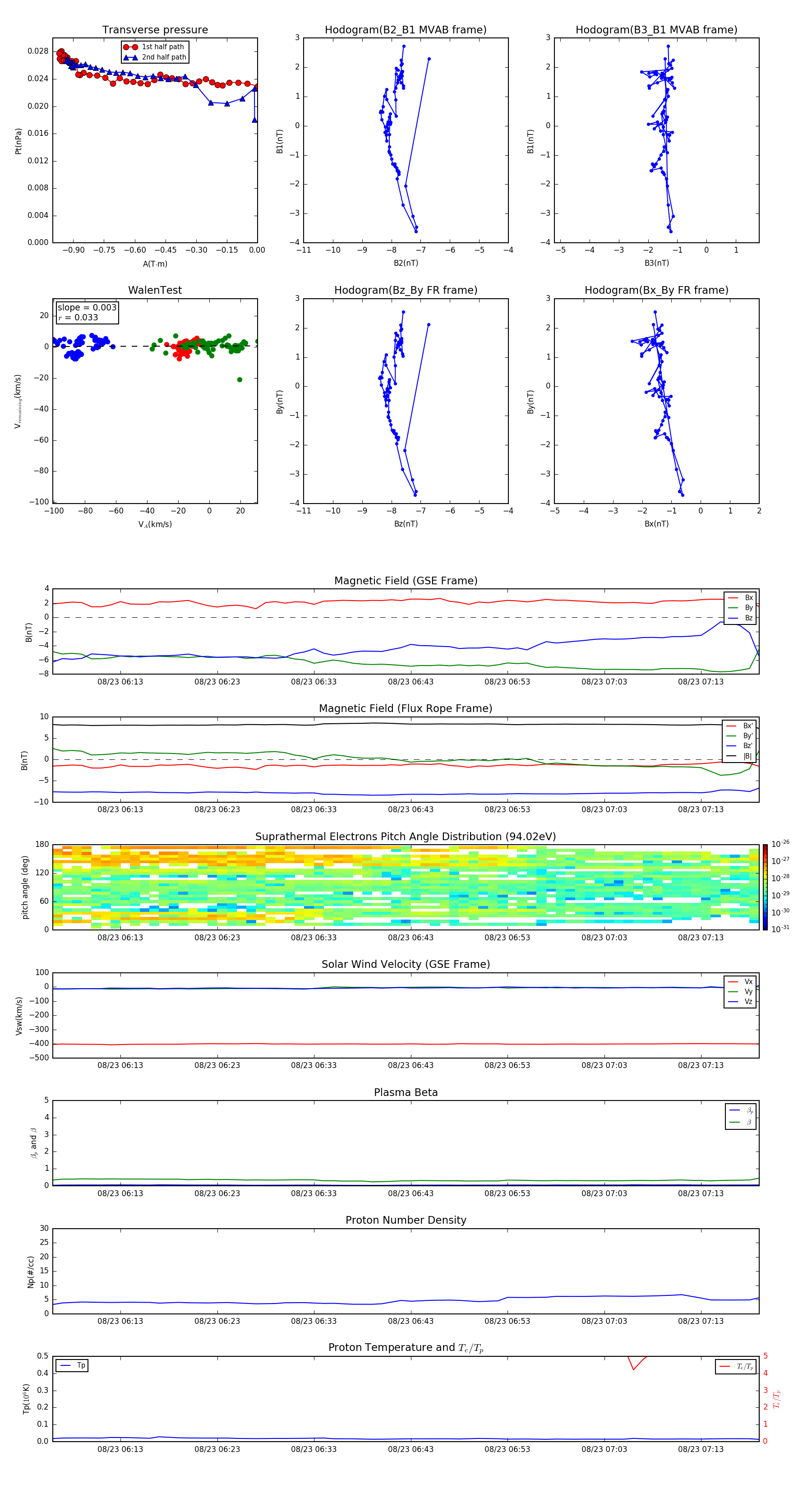
Flux Rope in 1999

Flux Rope Event 1999-08-23 06:06 ~ 1999-08-23 07:19 (74 minutes)


plot