HOME   LIST
‹–   –›

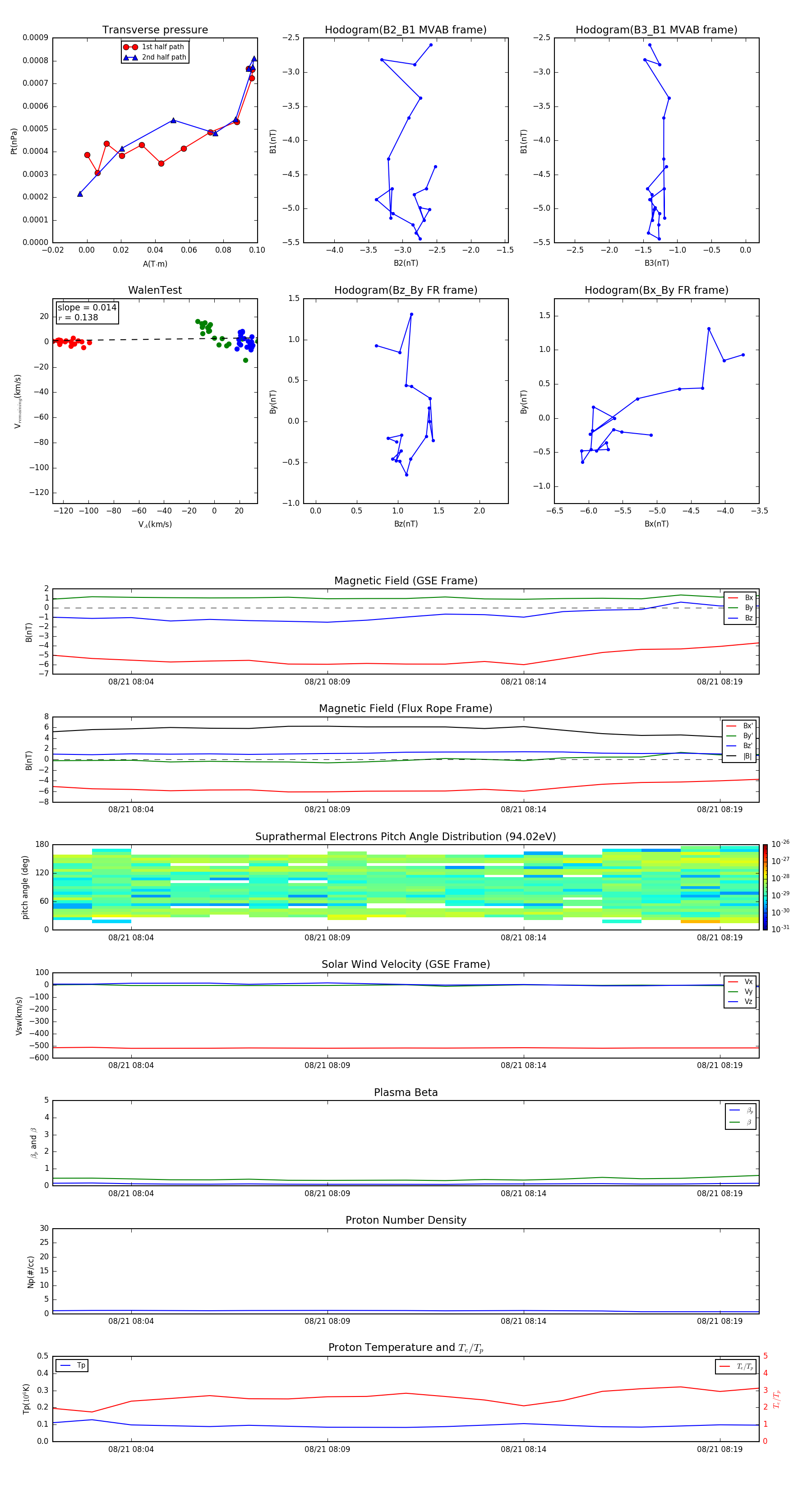
Flux Rope in 1999

Flux Rope Event 1999-08-21 08:02 ~ 1999-08-21 08:20 (19 minutes)


plot