HOME   LIST
‹–   –›

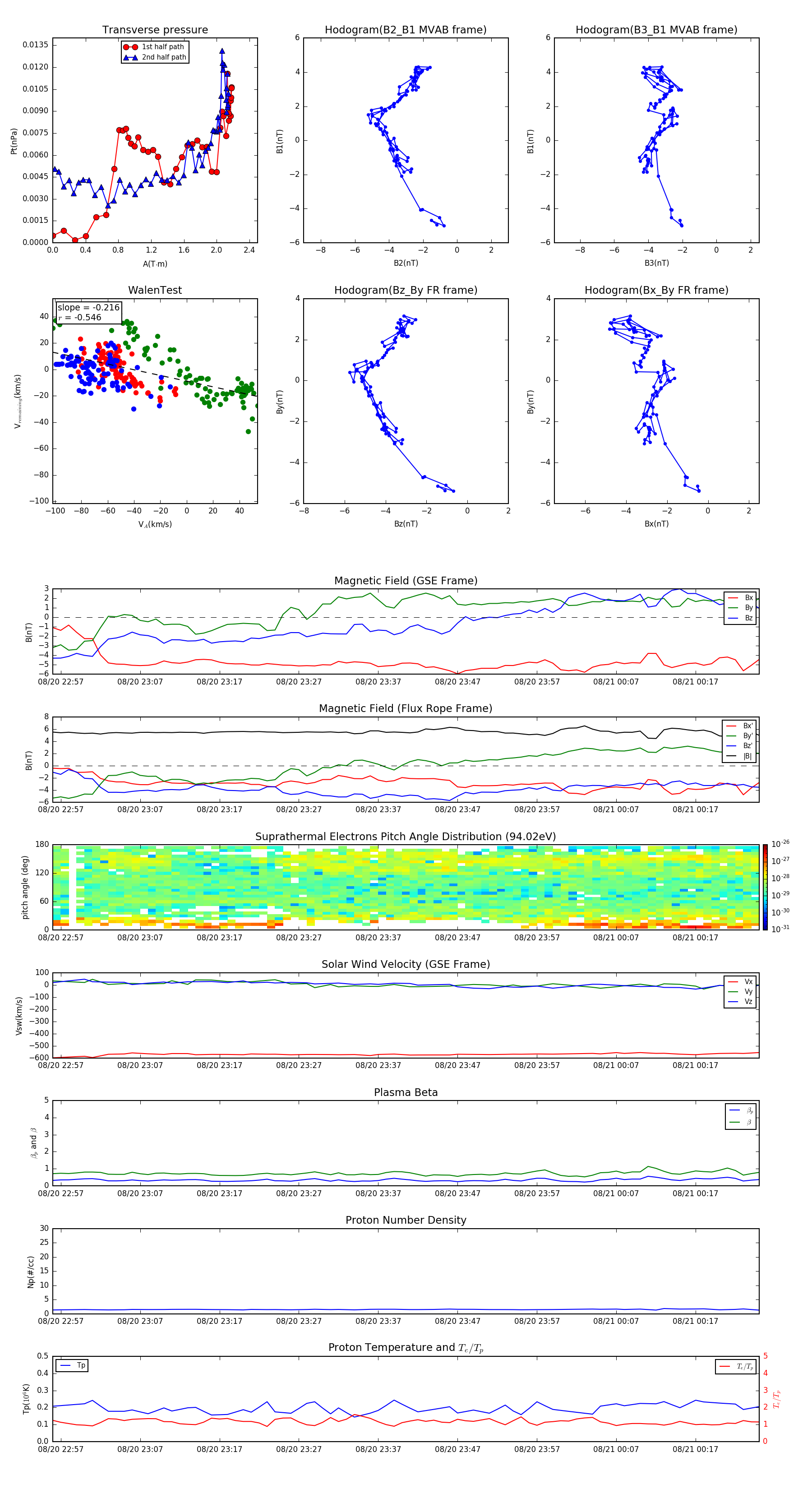
Flux Rope in 1999

Flux Rope Event 1999-08-20 22:56 ~ 1999-08-21 00:25 (90 minutes)


plot