HOME   LIST
‹–   –›

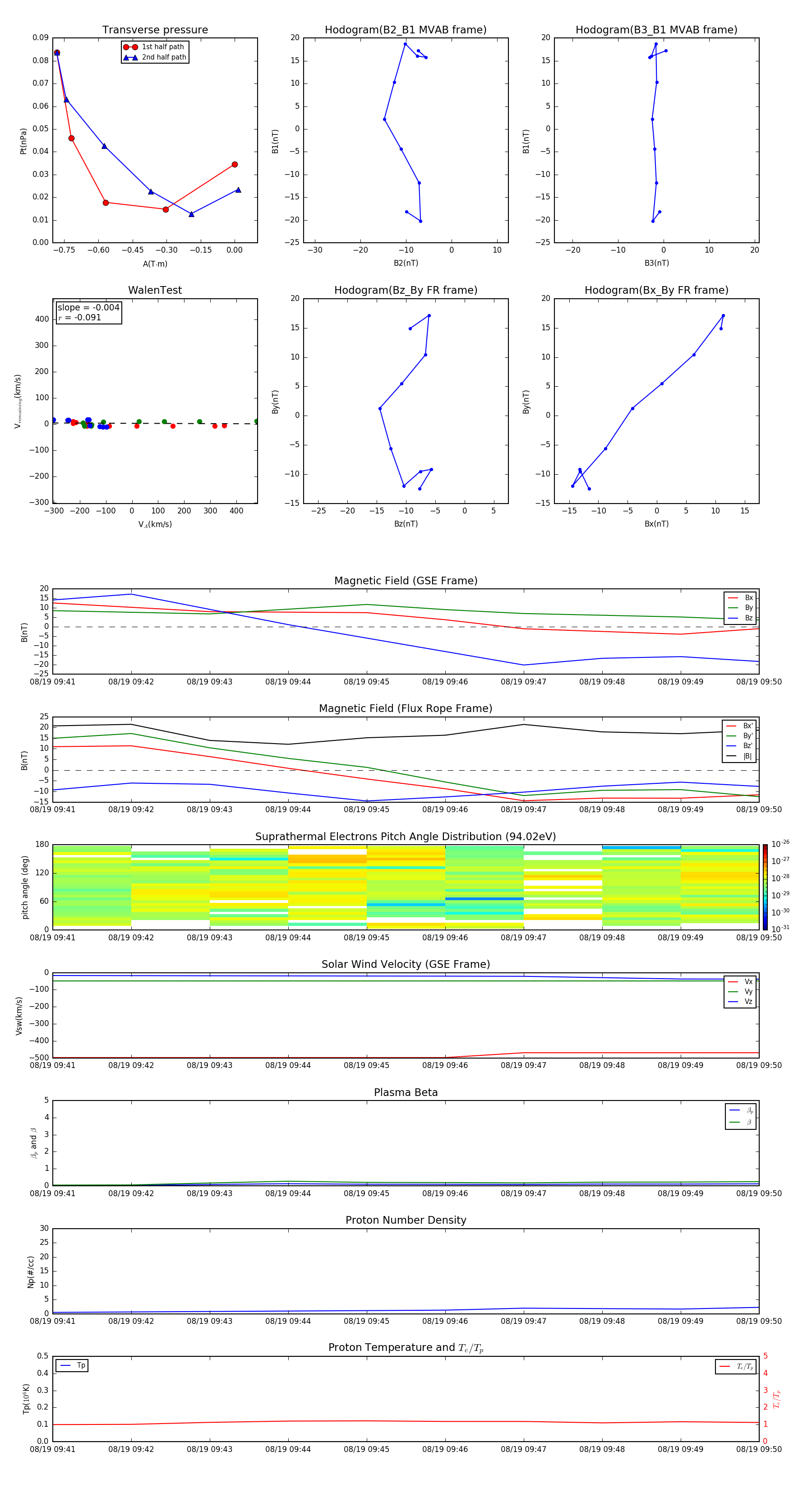
Flux Rope in 1999

Flux Rope Event 1999-08-19 09:41 ~ 1999-08-19 09:50 (10 minutes)


plot