HOME   LIST
‹–   –›

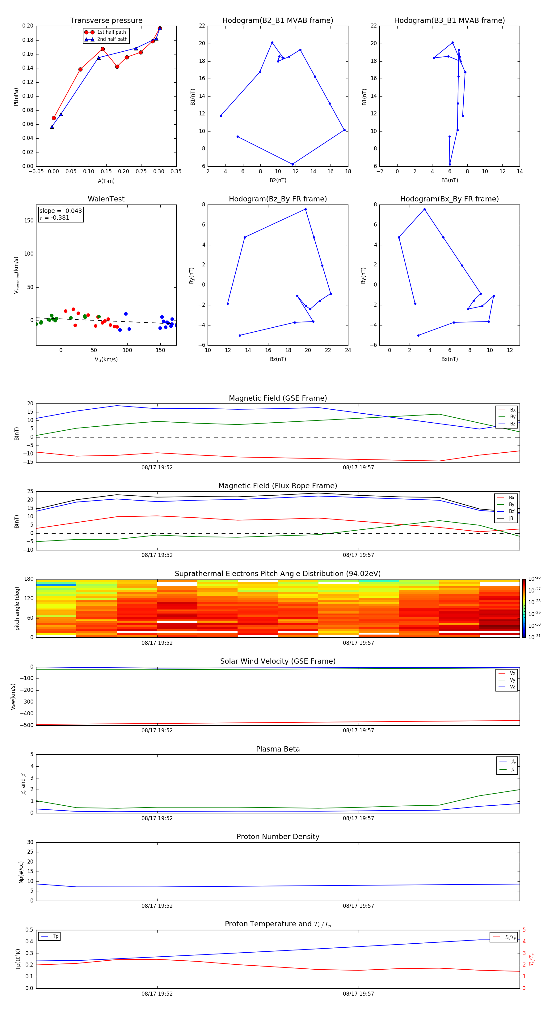
Flux Rope in 1999

Flux Rope Event 1999-08-17 19:49 ~ 1999-08-17 20:01 (13 minutes)


plot