HOME   LIST
‹–   –›

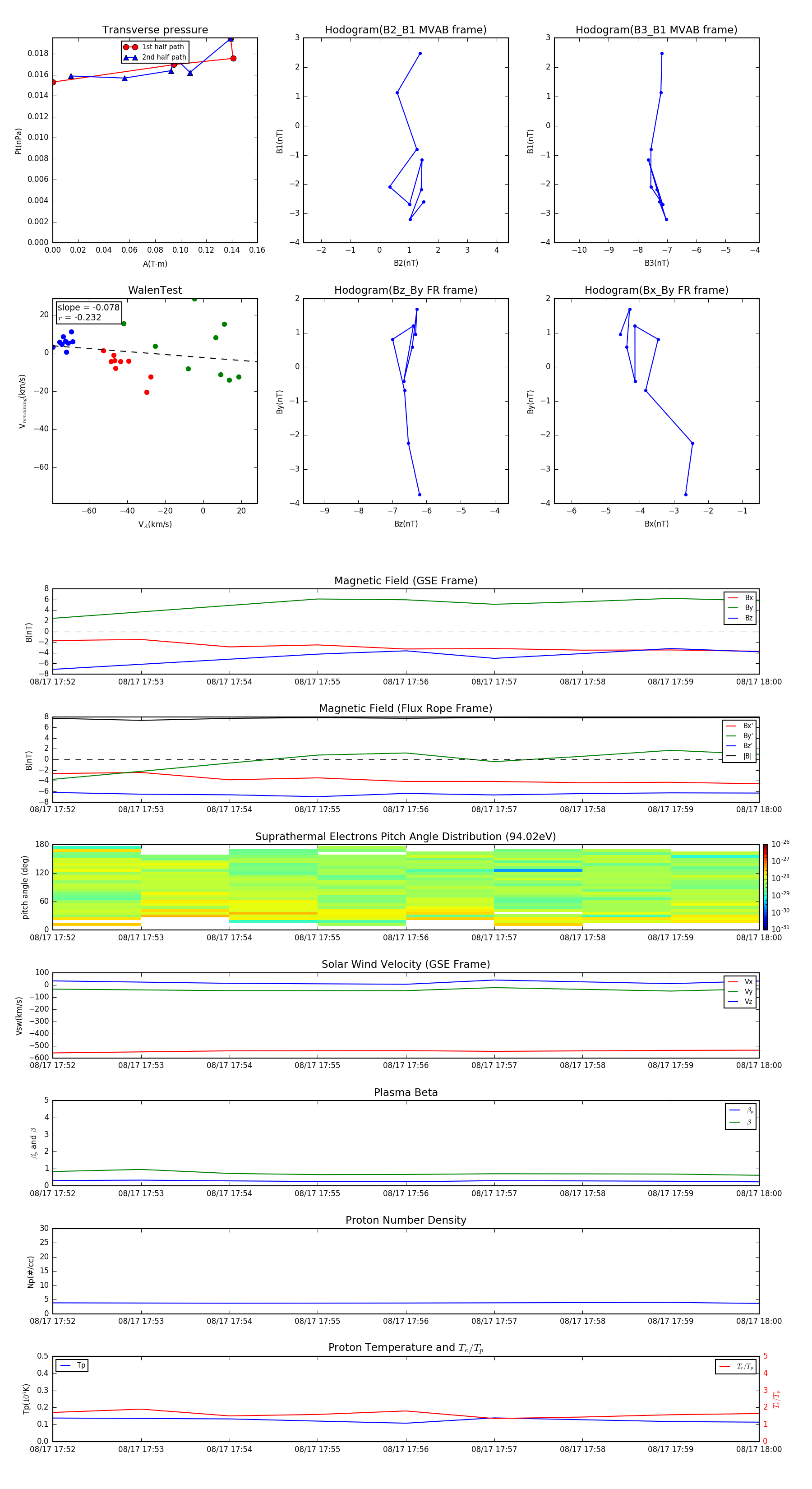
Flux Rope in 1999

Flux Rope Event 1999-08-17 17:52 ~ 1999-08-17 18:00 (9 minutes)


plot