HOME   LIST
‹–   –›

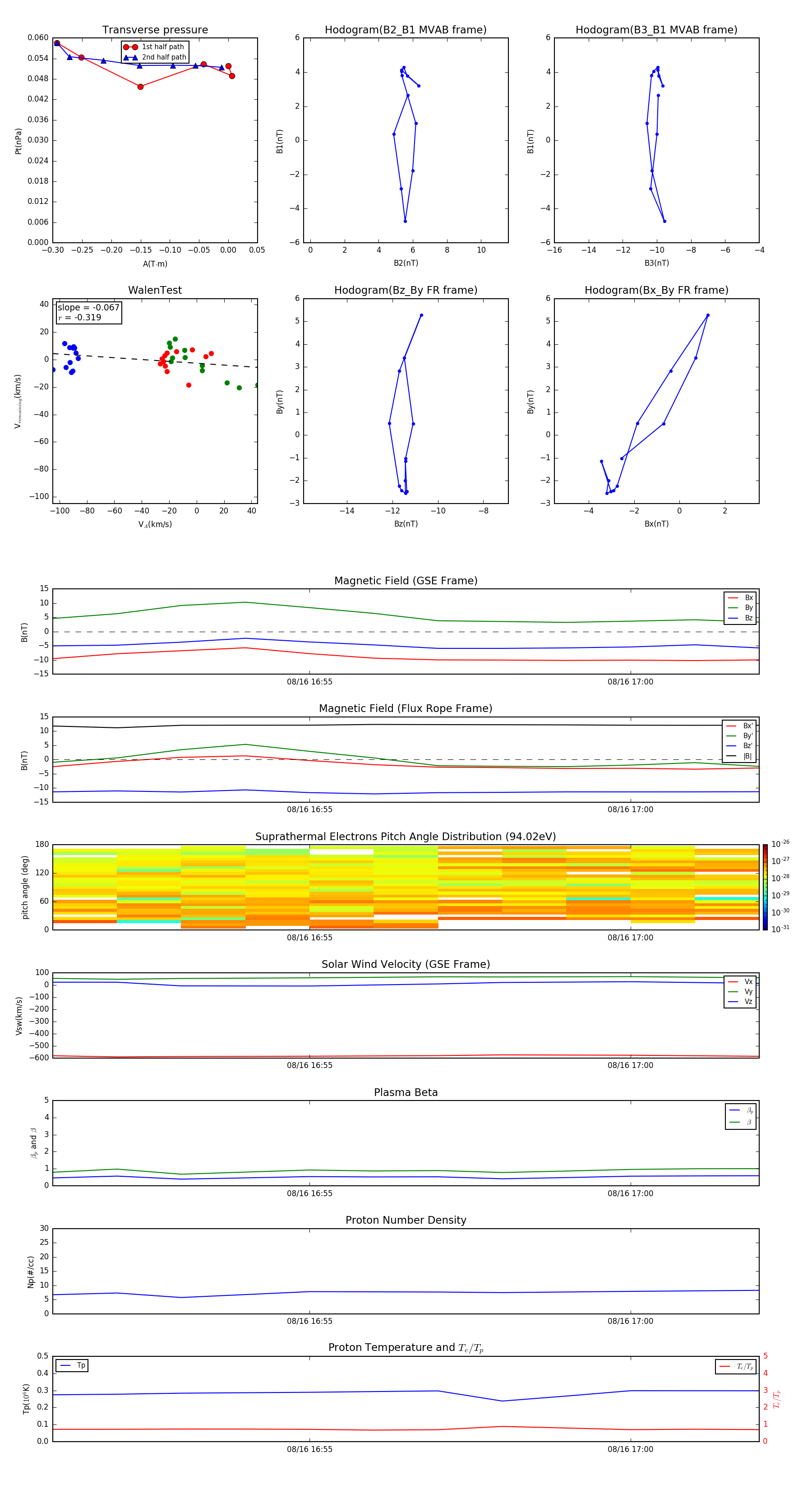
Flux Rope in 1999

Flux Rope Event 1999-08-16 16:51 ~ 1999-08-16 17:02 (12 minutes)


plot