HOME   LIST
‹–   –›

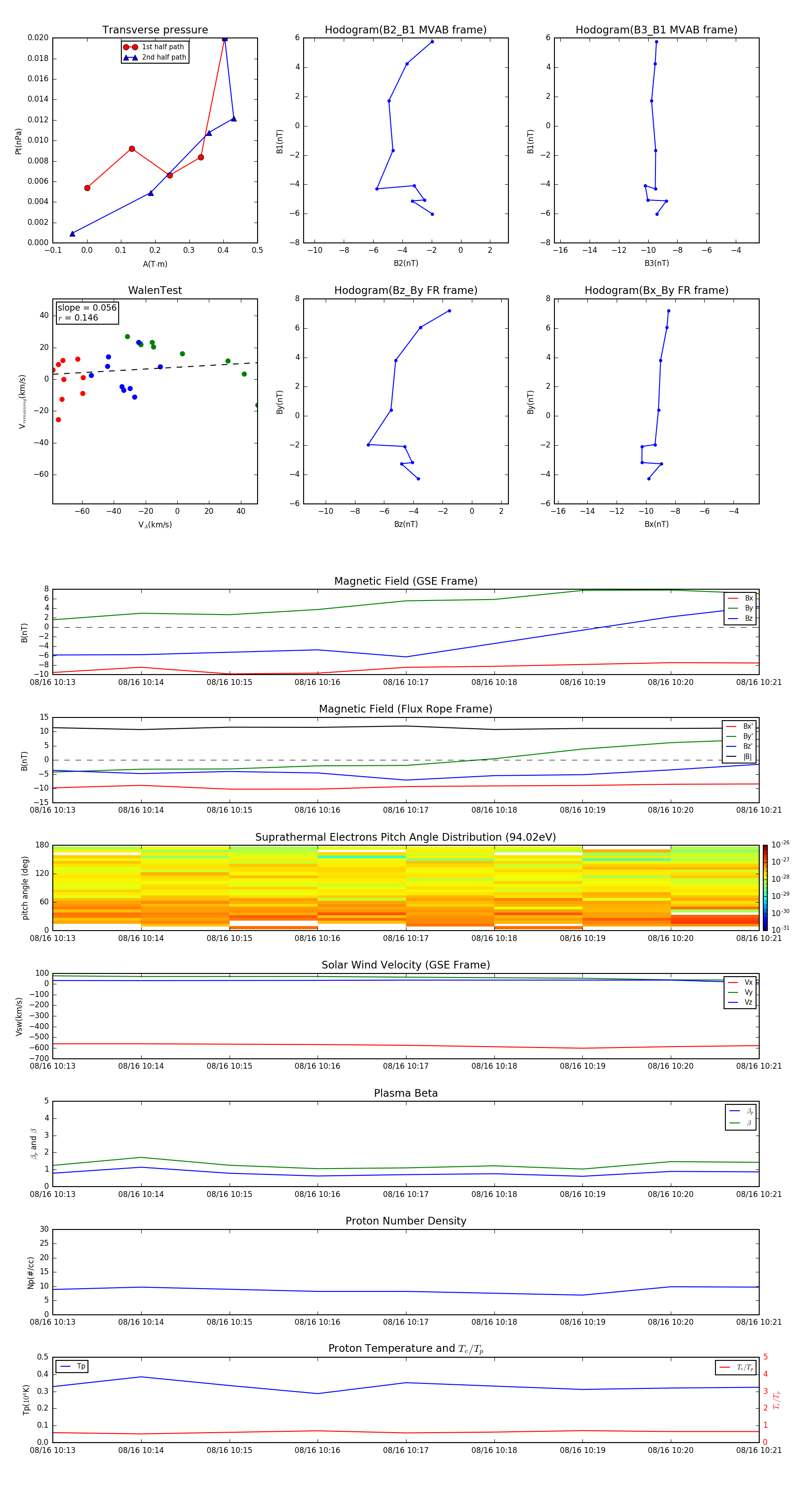
Flux Rope in 1999

Flux Rope Event 1999-08-16 10:13 ~ 1999-08-16 10:21 (9 minutes)


plot