HOME   LIST
‹–   –›

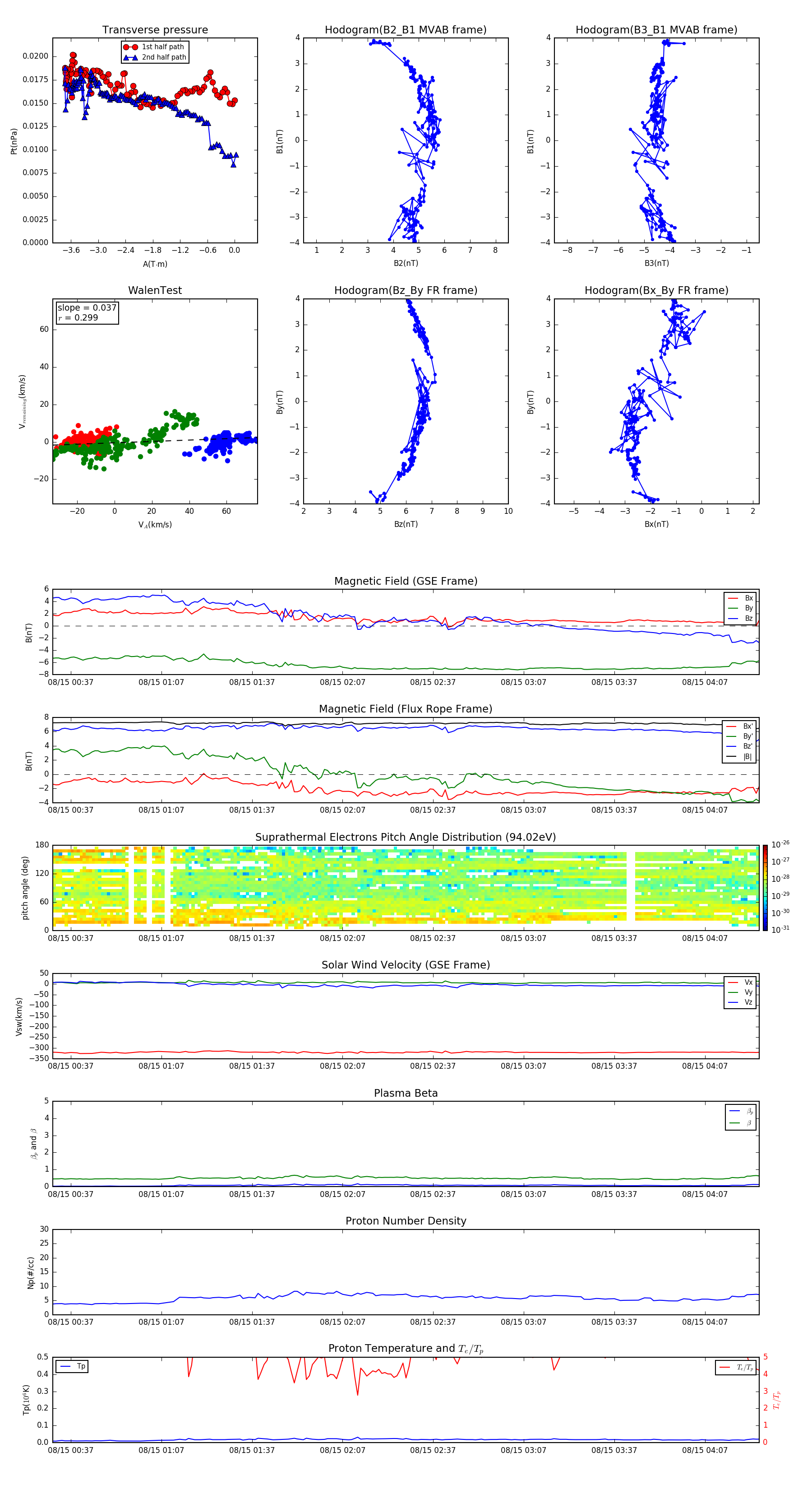
Flux Rope in 1999

Flux Rope Event 1999-08-15 00:31 ~ 1999-08-15 04:25 (235 minutes)


plot