HOME   LIST
‹–   –›

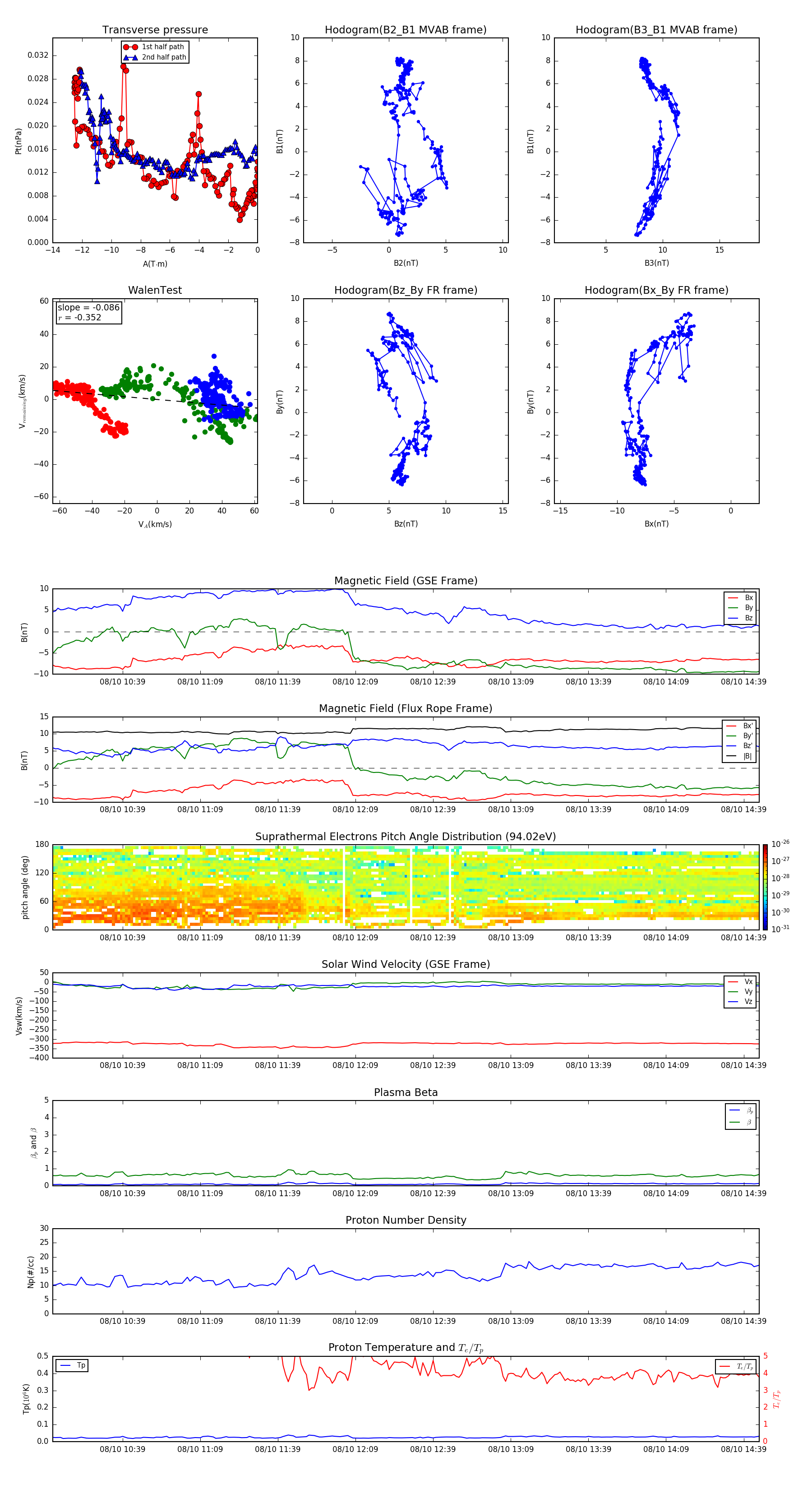
Flux Rope in 1999

Flux Rope Event 1999-08-10 10:12 ~ 1999-08-10 14:45 (274 minutes)


plot