HOME   LIST
‹–   –›

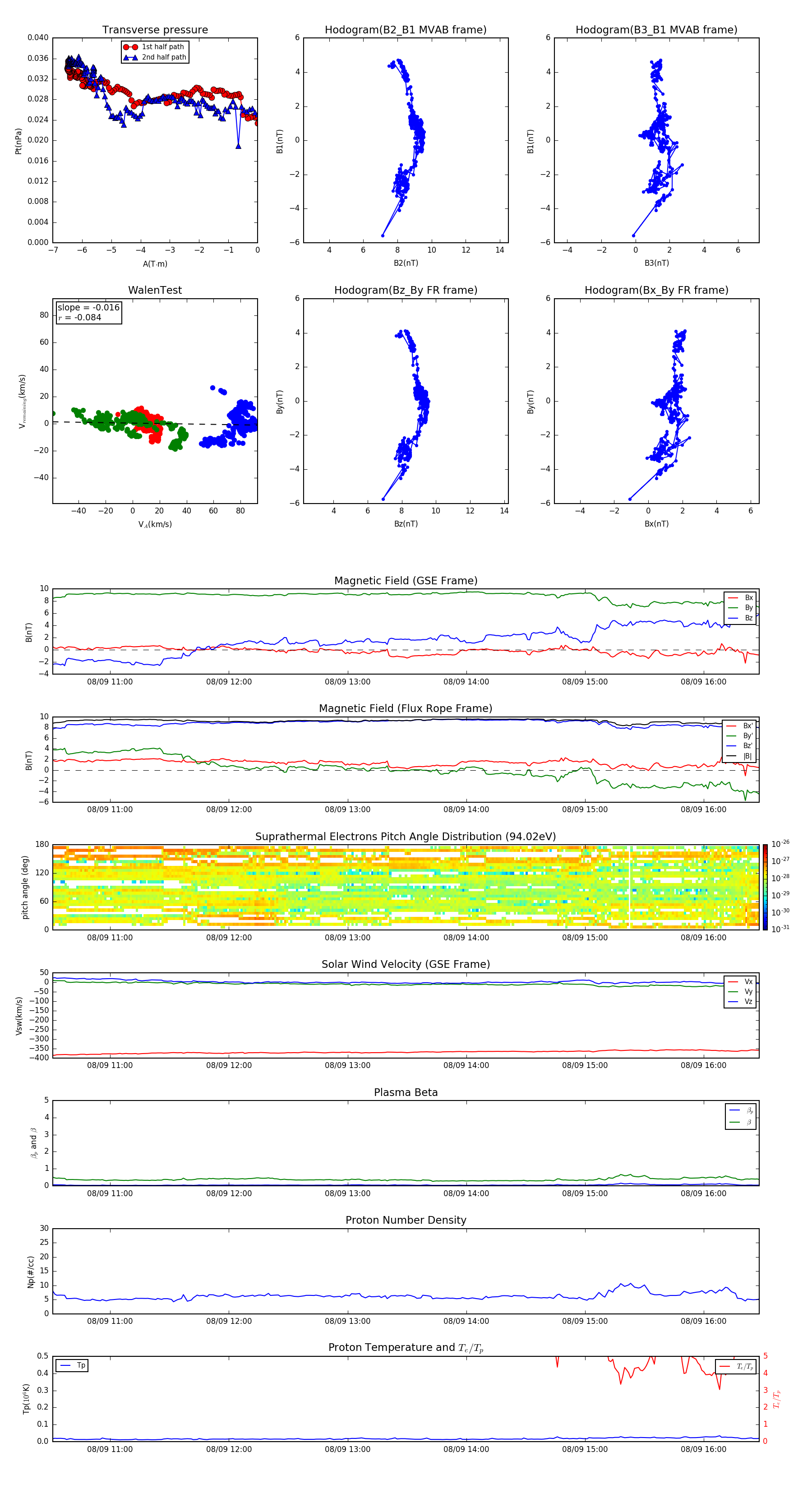
Flux Rope in 1999

Flux Rope Event 1999-08-09 10:31 ~ 1999-08-09 16:28 (358 minutes)


plot