HOME   LIST
‹–   –›

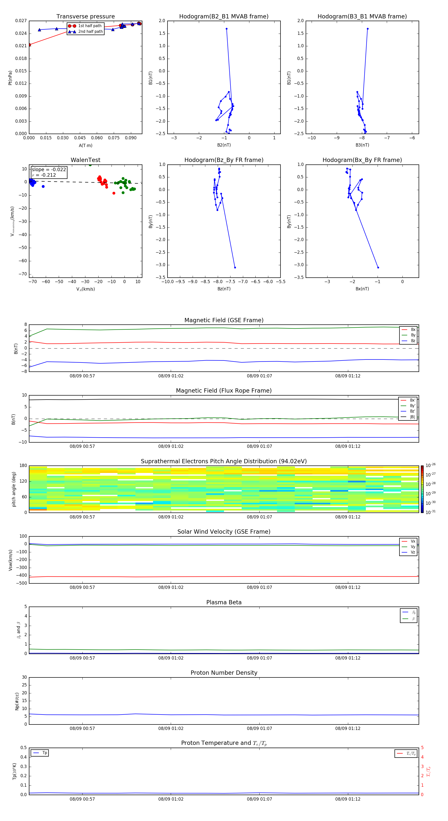
Flux Rope in 1999

Flux Rope Event 1999-08-09 00:54 ~ 1999-08-09 01:16 (23 minutes)


plot