HOME   LIST
‹–   –›

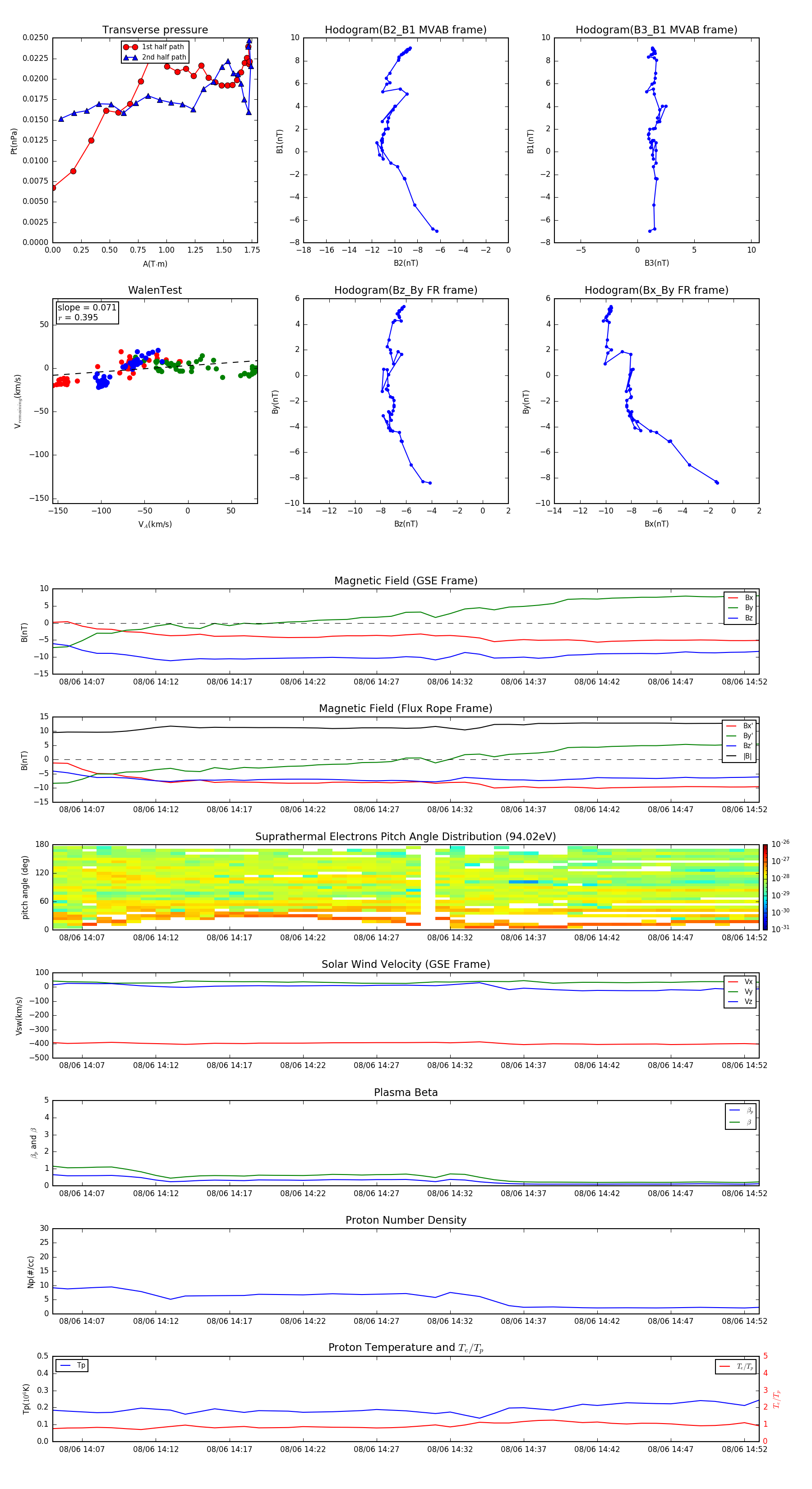
Flux Rope in 1999

Flux Rope Event 1999-08-06 14:05 ~ 1999-08-06 14:53 (49 minutes)


plot