HOME   LIST
‹–   –›

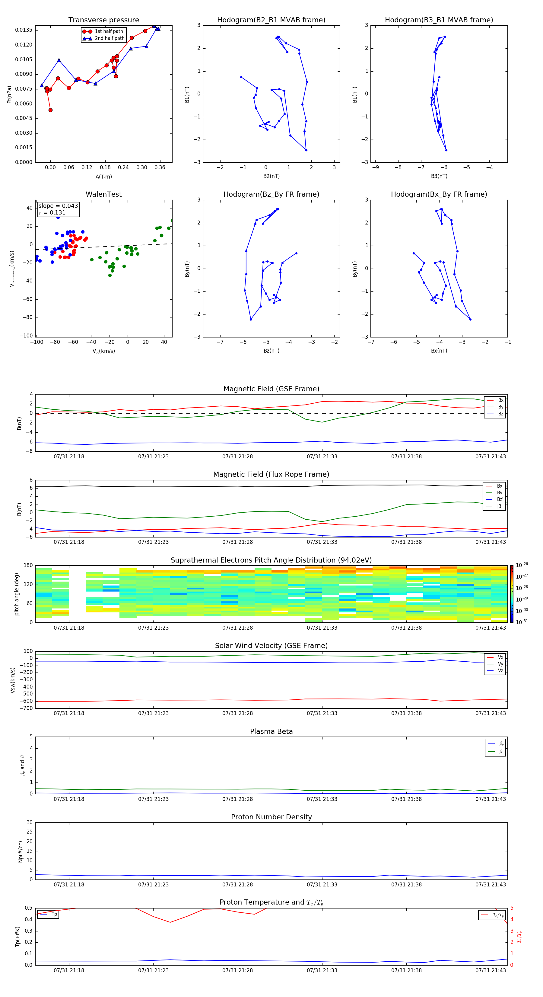
Flux Rope in 1999

Flux Rope Event 1999-07-31 21:16 ~ 1999-07-31 21:44 (29 minutes)


plot