HOME   LIST
‹–   –›

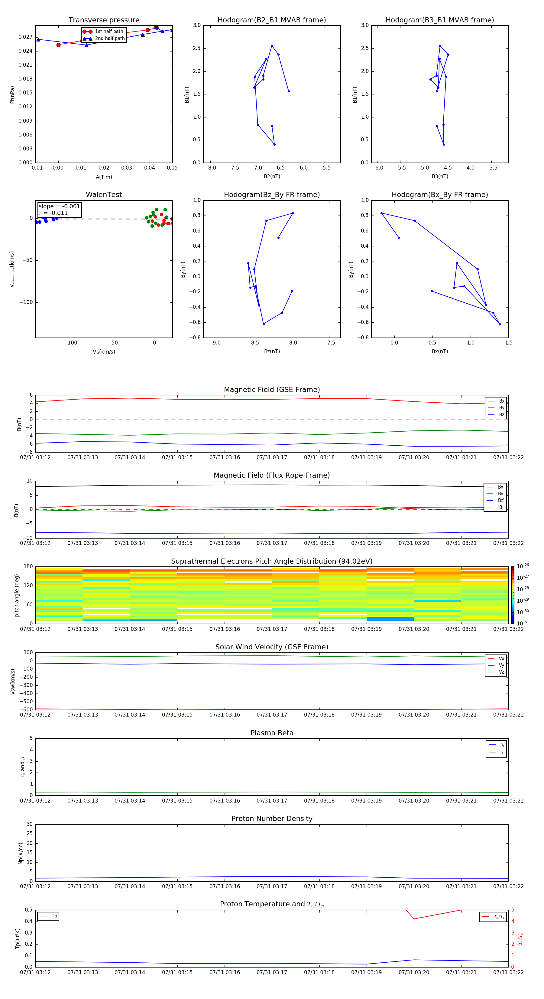
Flux Rope in 1999

Flux Rope Event 1999-07-31 03:12 ~ 1999-07-31 03:22 (11 minutes)


plot