HOME   LIST
‹–   –›

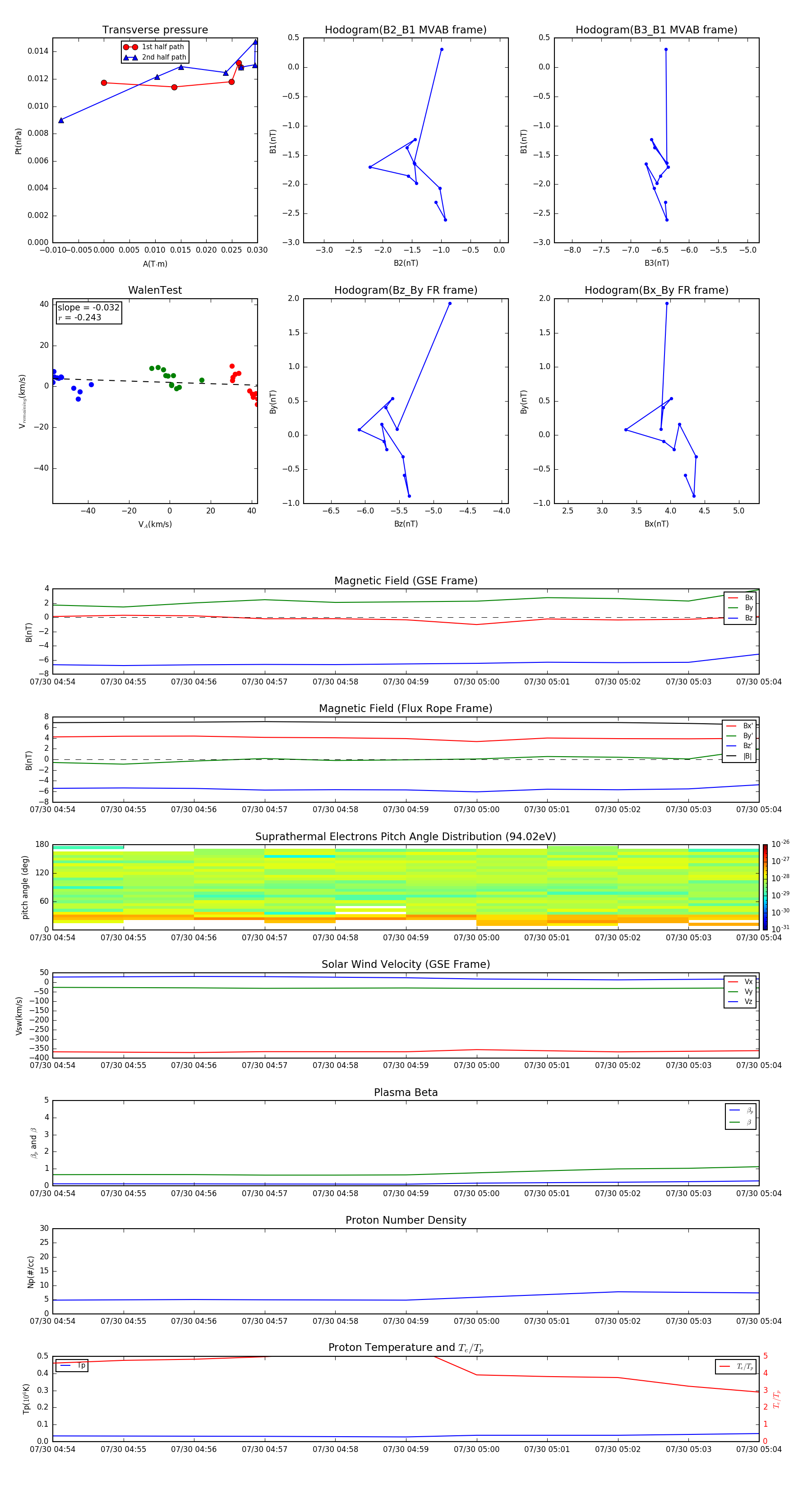
Flux Rope in 1999

Flux Rope Event 1999-07-30 04:54 ~ 1999-07-30 05:04 (11 minutes)


plot