HOME   LIST
‹–   –›

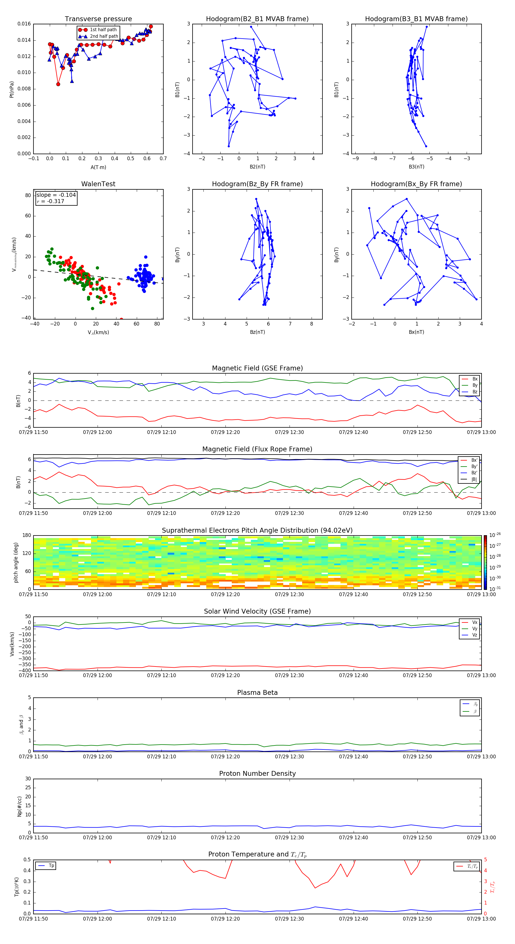
Flux Rope in 1999

Flux Rope Event 1999-07-29 11:50 ~ 1999-07-29 13:00 (71 minutes)


plot