HOME   LIST
‹–   –›

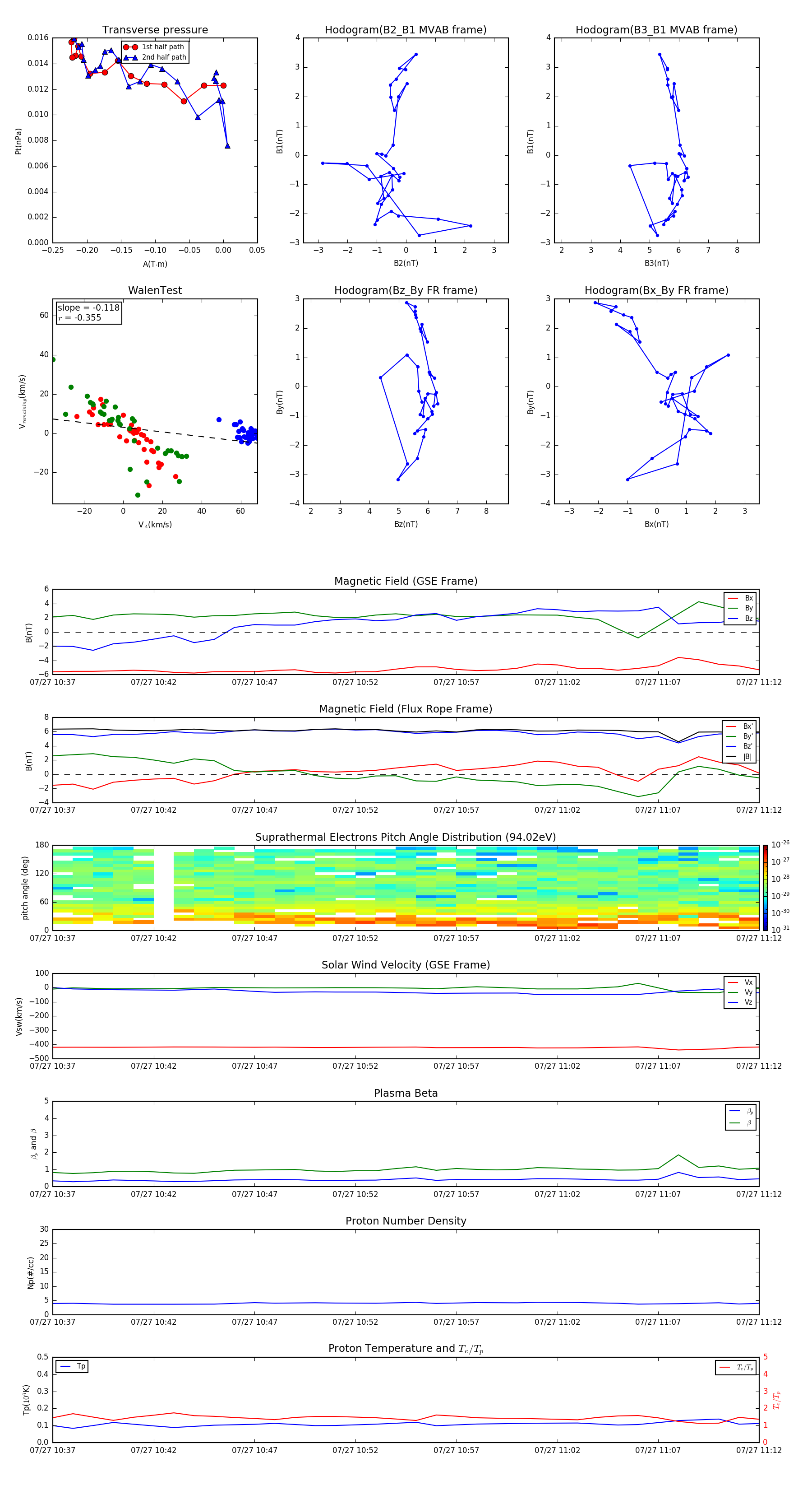
Flux Rope in 1999

Flux Rope Event 1999-07-27 10:37 ~ 1999-07-27 11:12 (36 minutes)


plot