HOME   LIST
‹–   –›

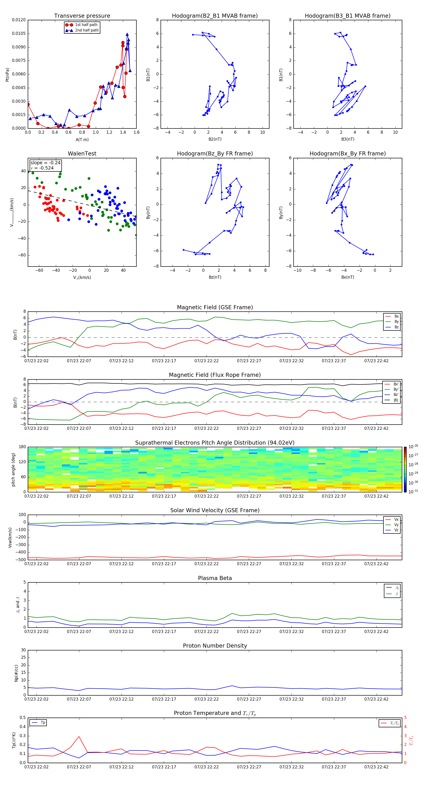
Flux Rope in 1999

Flux Rope Event 1999-07-23 22:01 ~ 1999-07-23 22:45 (45 minutes)


plot