HOME   LIST
‹–   –›

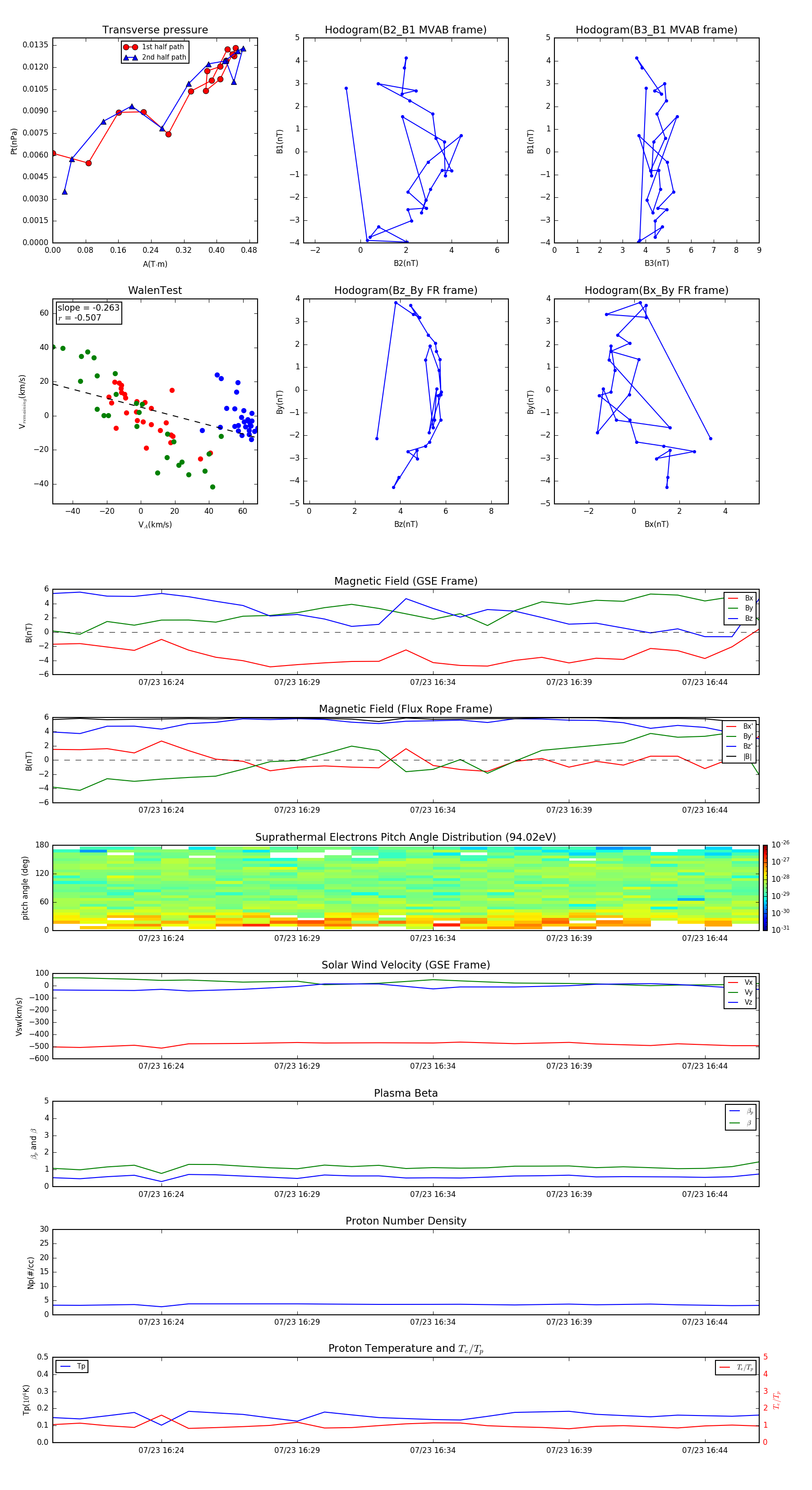
Flux Rope in 1999

Flux Rope Event 1999-07-23 16:20 ~ 1999-07-23 16:46 (27 minutes)


plot