HOME   LIST
‹–   –›

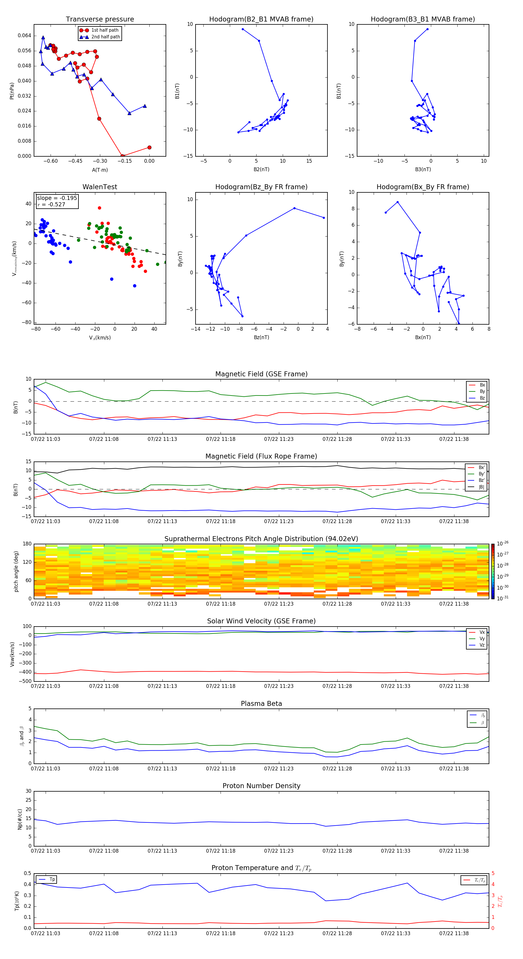
Flux Rope in 1999

Flux Rope Event 1999-07-22 11:02 ~ 1999-07-22 11:41 (40 minutes)


plot