HOME   LIST
‹–   –›

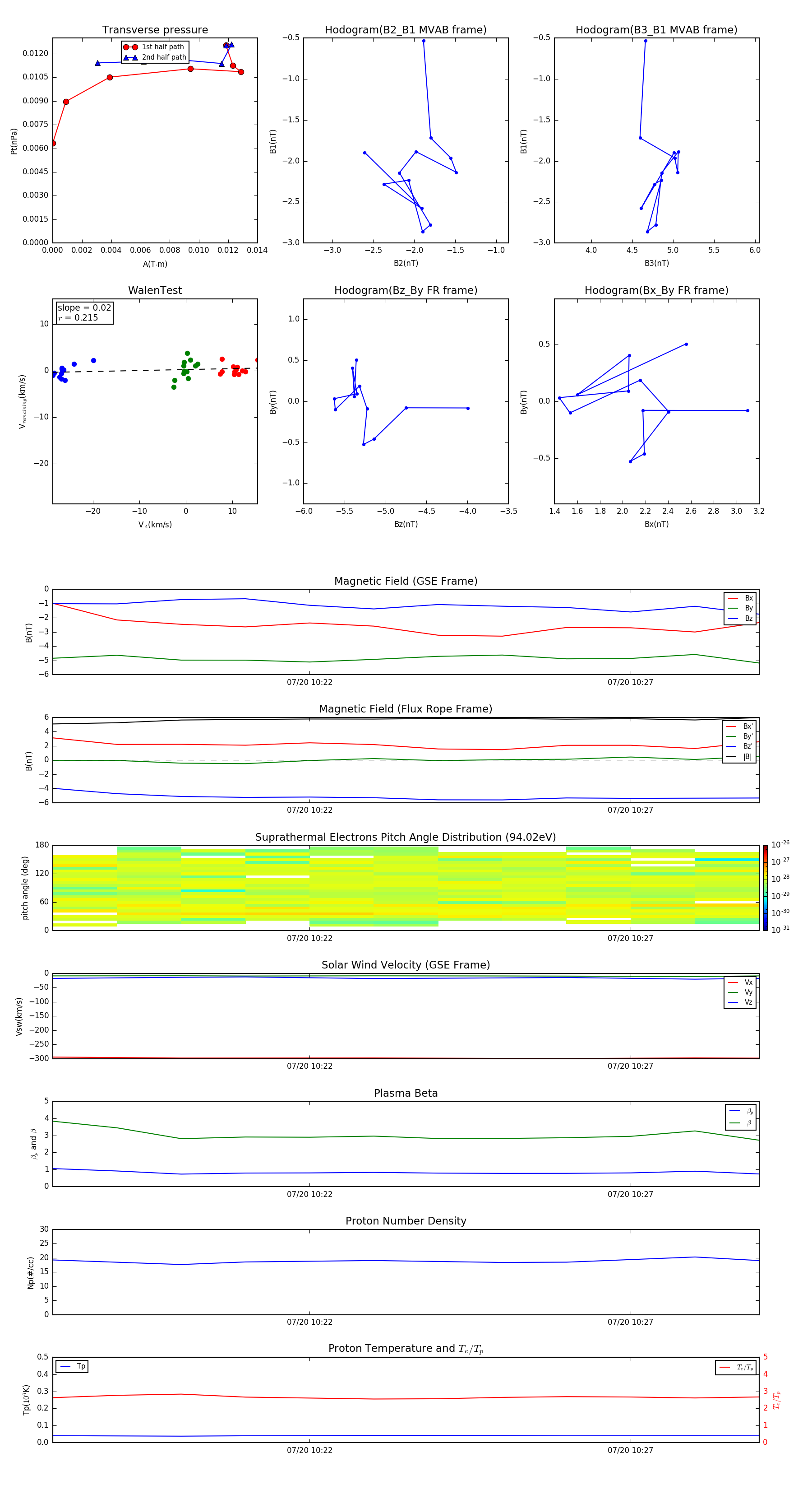
Flux Rope in 1999

Flux Rope Event 1999-07-20 10:18 ~ 1999-07-20 10:29 (12 minutes)


plot