HOME   LIST
‹–   –›

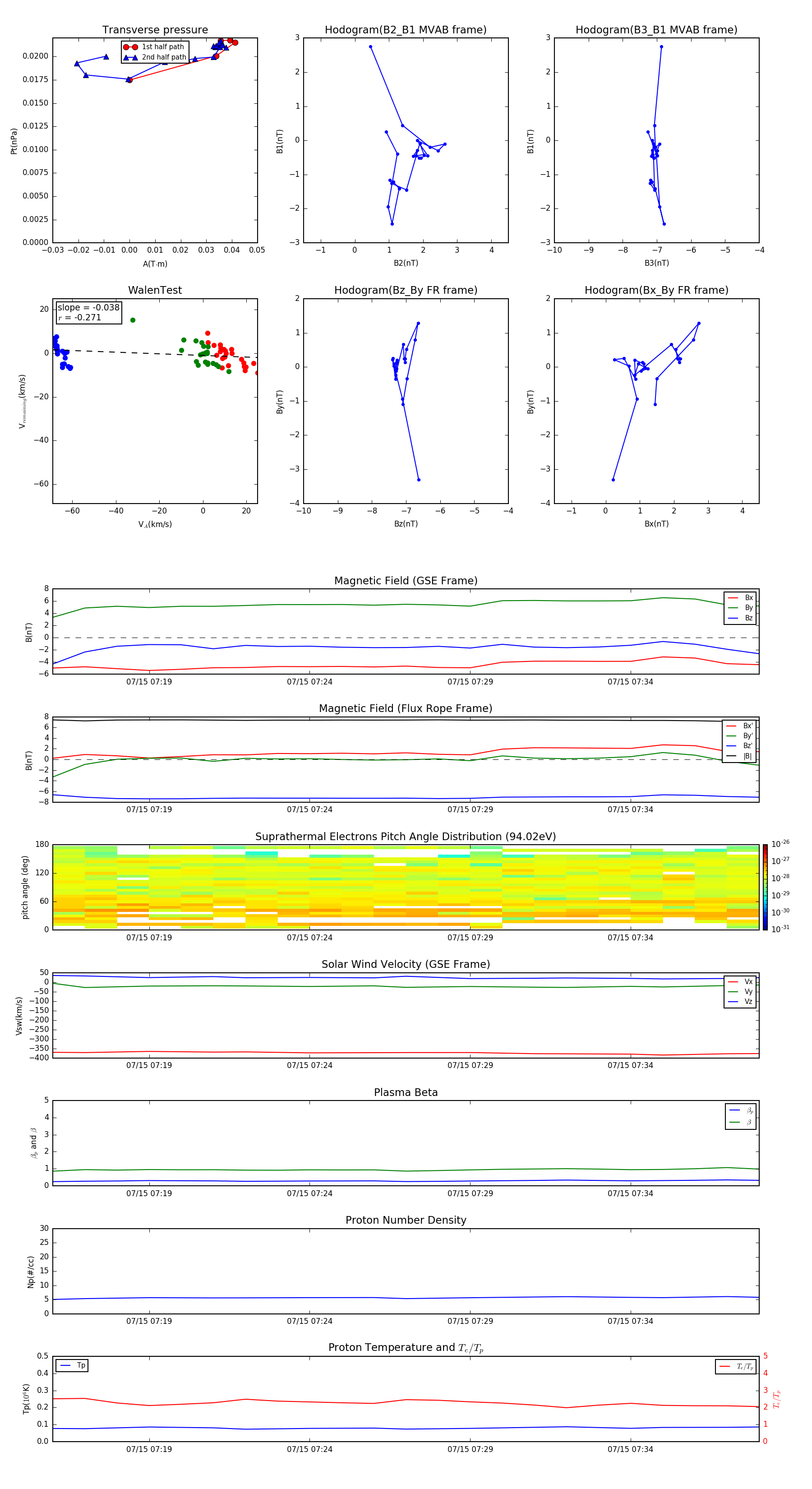
Flux Rope in 1999

Flux Rope Event 1999-07-15 07:16 ~ 1999-07-15 07:38 (23 minutes)


plot