HOME   LIST
‹–   –›

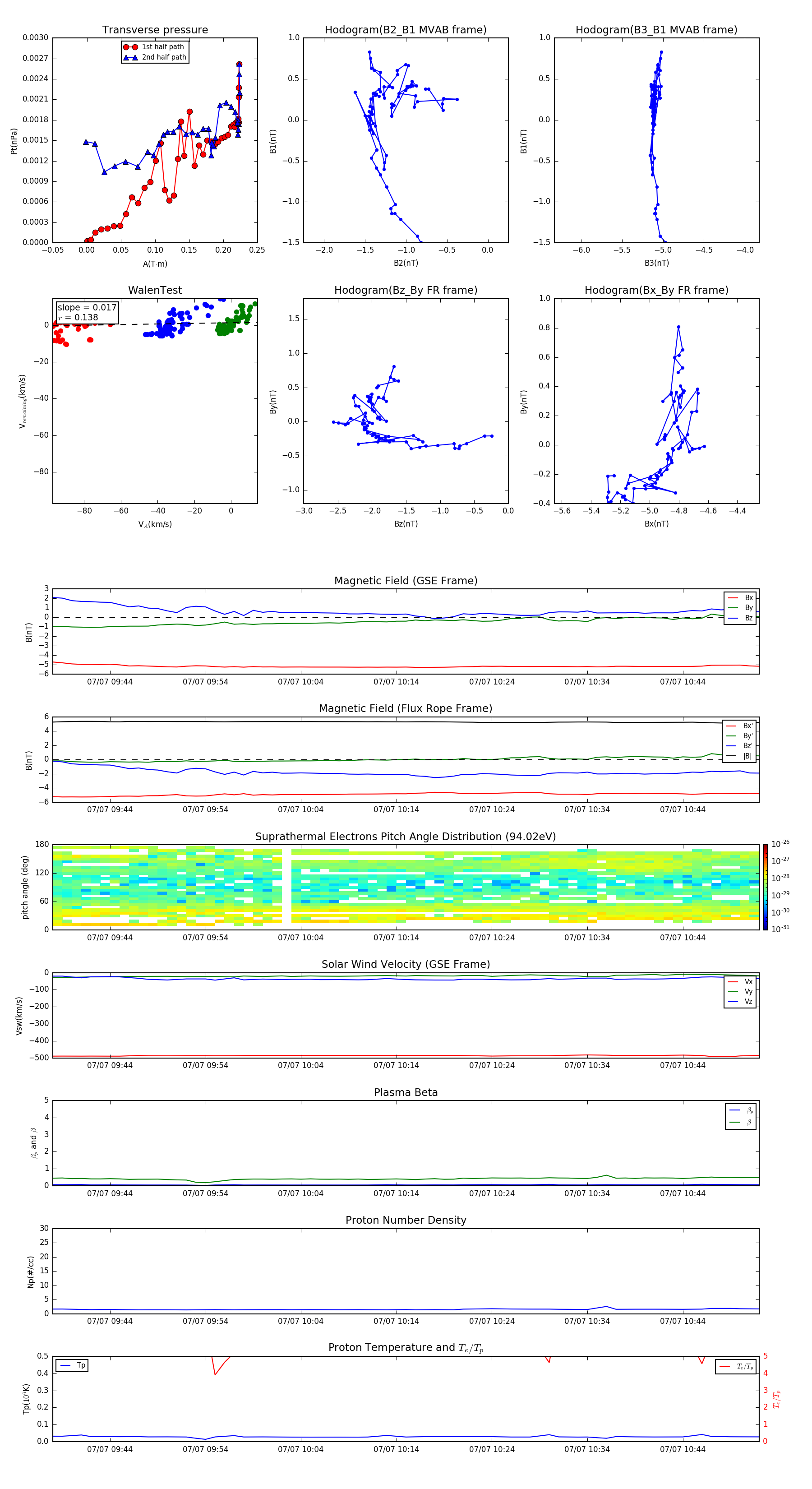
Flux Rope in 1999

Flux Rope Event 1999-07-07 09:38 ~ 1999-07-07 10:52 (75 minutes)


plot