HOME   LIST
‹–   –›

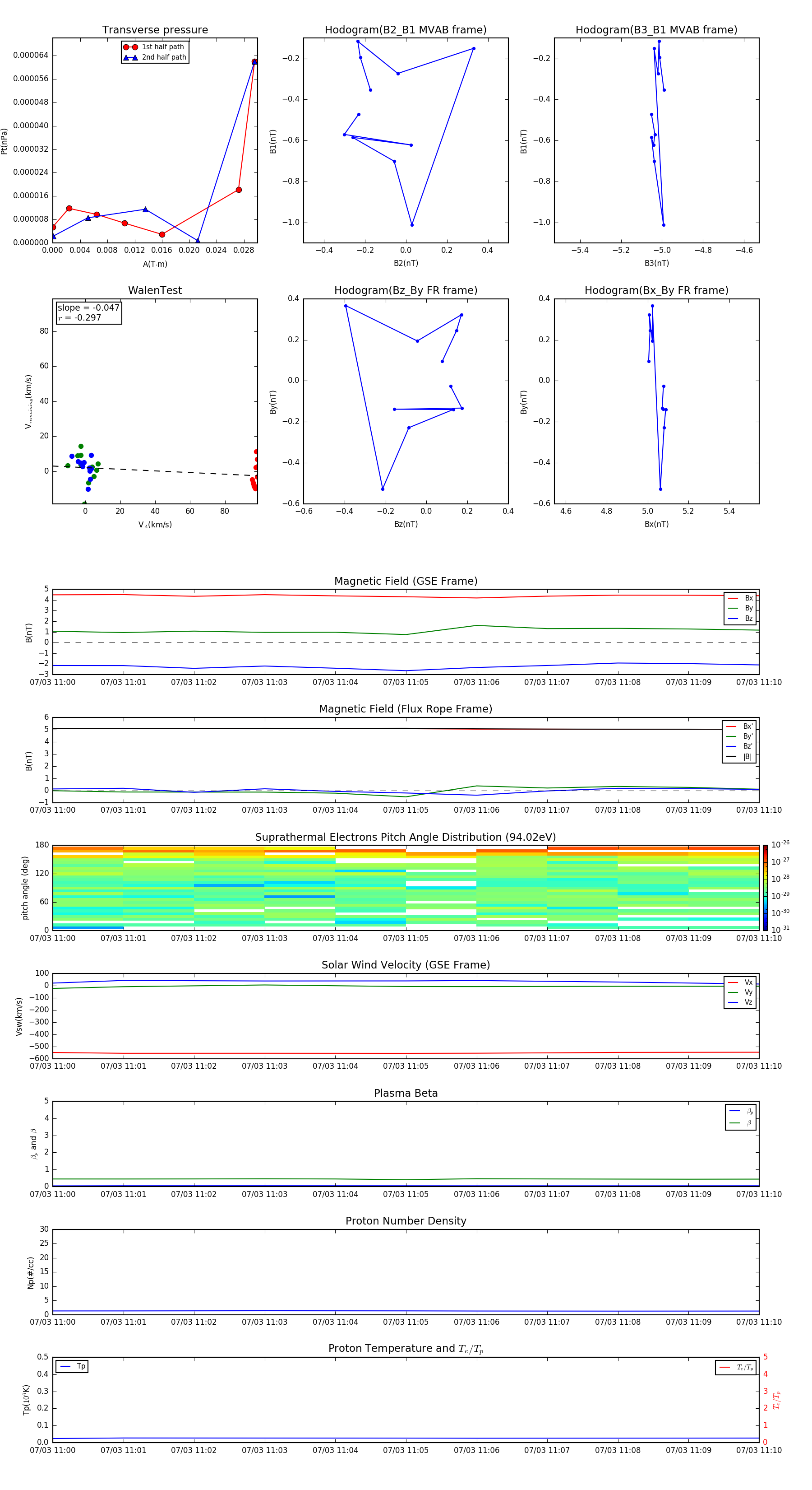
Flux Rope in 1999

Flux Rope Event 1999-07-03 11:00 ~ 1999-07-03 11:10 (11 minutes)


plot