HOME   LIST
‹–   –›

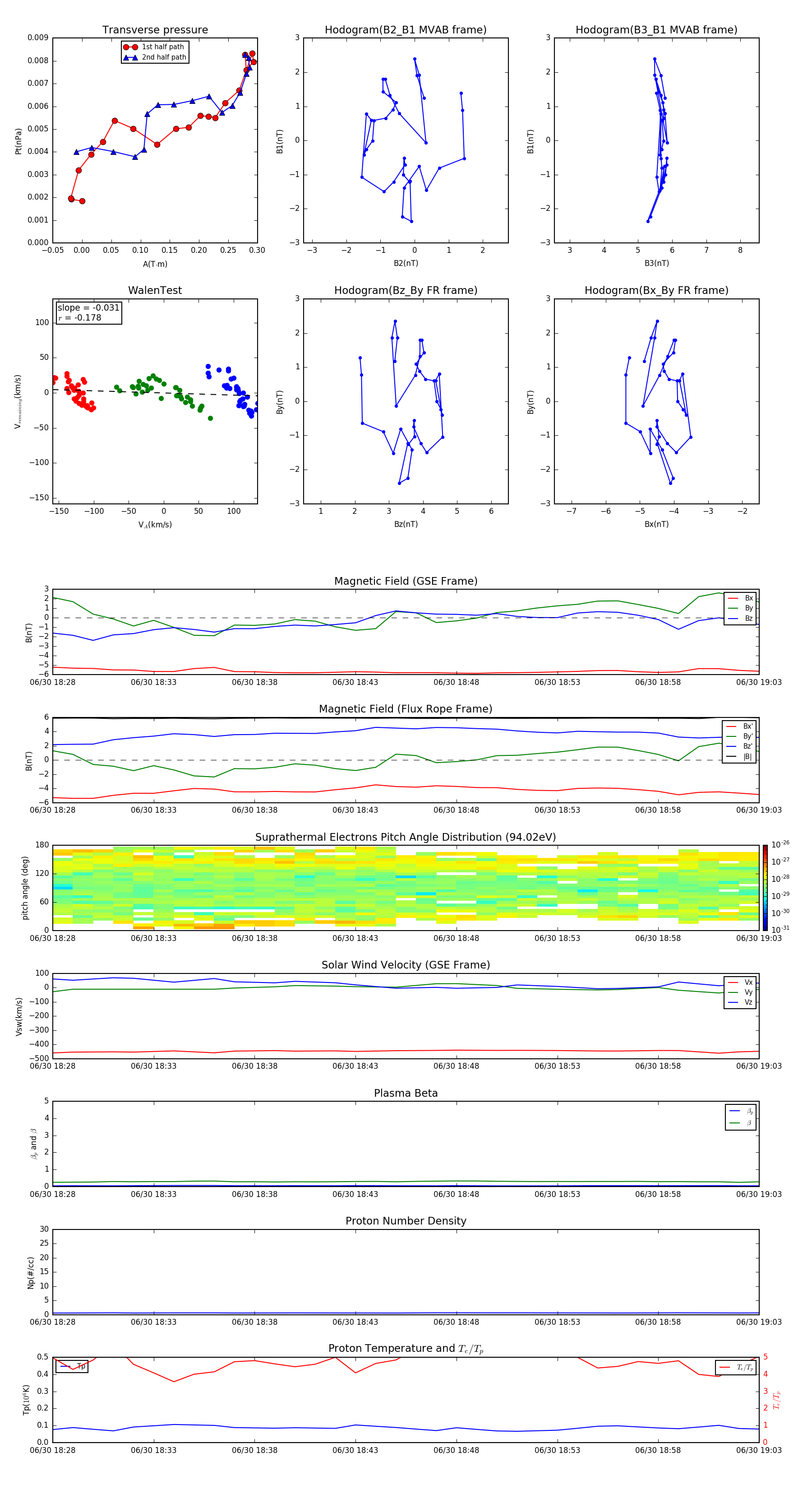
Flux Rope in 1999

Flux Rope Event 1999-06-30 18:28 ~ 1999-06-30 19:03 (36 minutes)


plot