HOME   LIST
‹–   –›

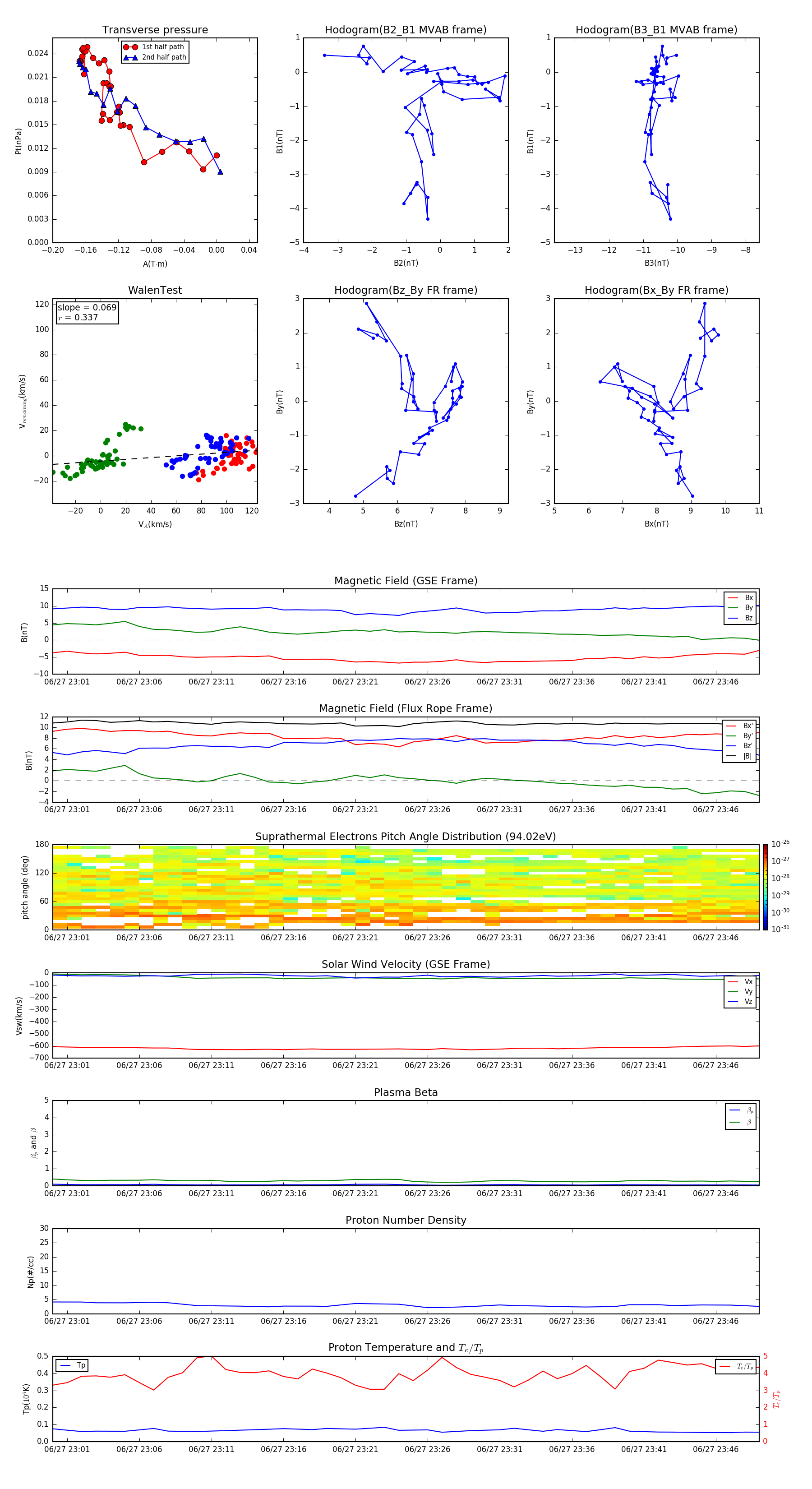
Flux Rope in 1999

Flux Rope Event 1999-06-27 23:00 ~ 1999-06-27 23:49 (50 minutes)


plot