HOME   LIST
‹–   –›

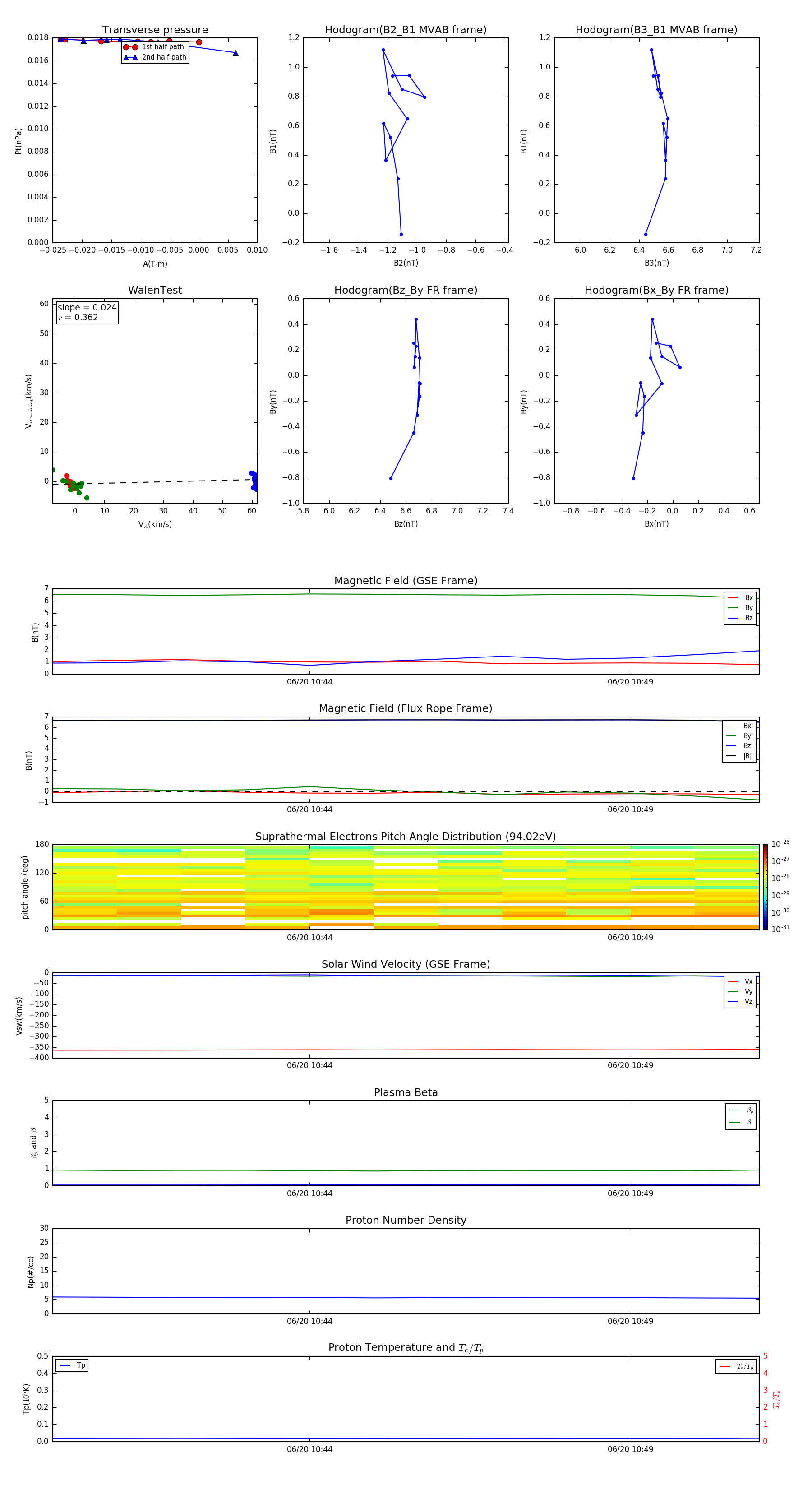
Flux Rope in 1999

Flux Rope Event 1999-06-20 10:40 ~ 1999-06-20 10:51 (12 minutes)


plot