HOME   LIST
‹–   –›

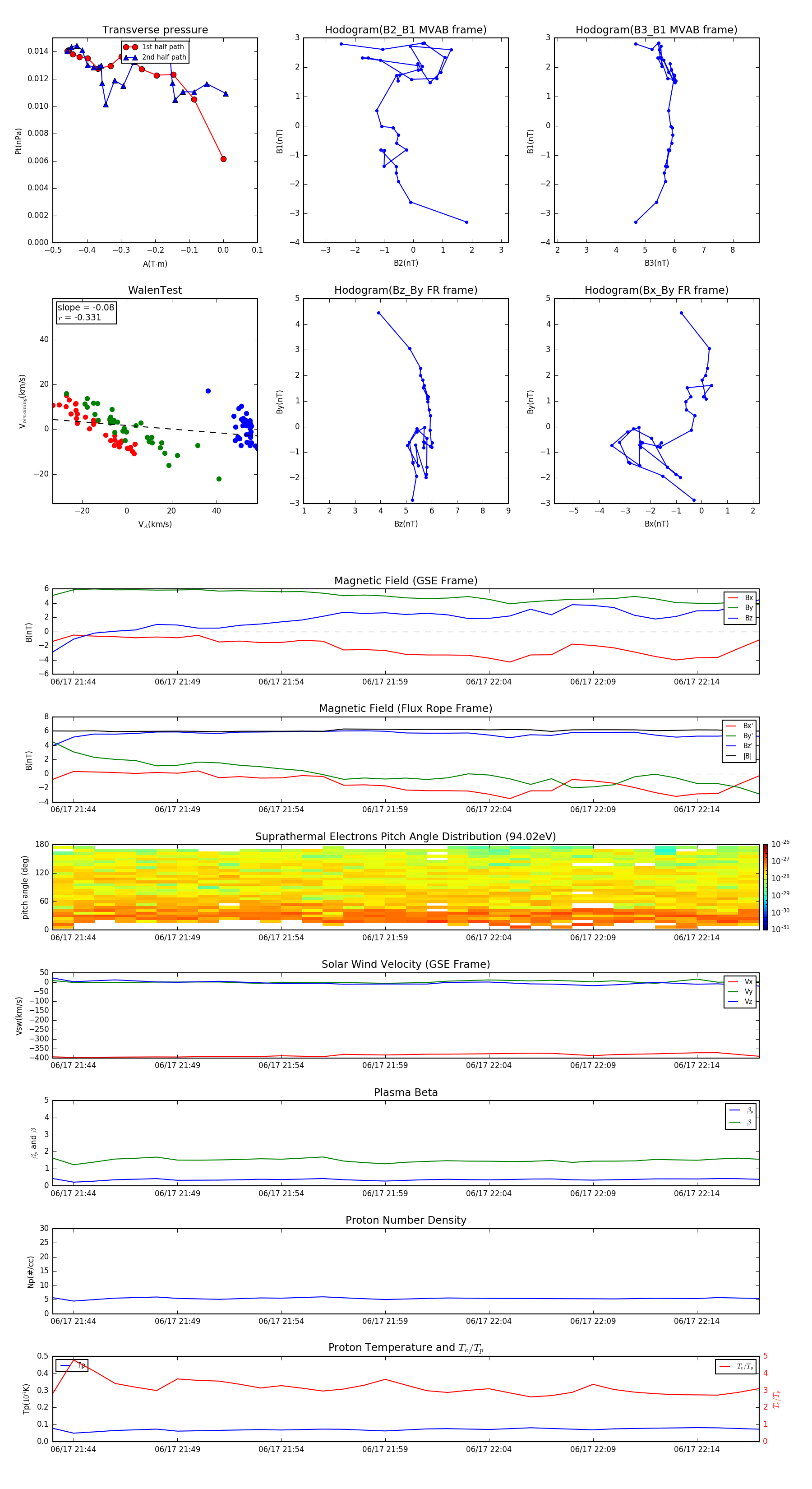
Flux Rope in 1999

Flux Rope Event 1999-06-17 21:43 ~ 1999-06-17 22:17 (35 minutes)


plot