HOME   LIST
‹–   –›

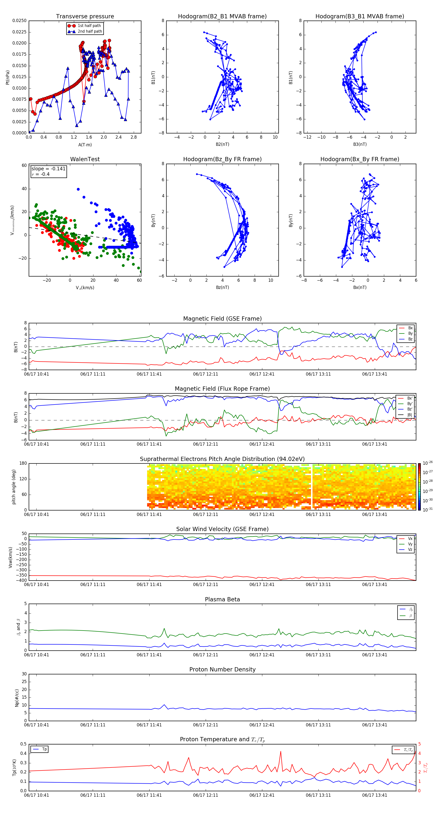
Flux Rope in 1999

Flux Rope Event 1999-06-17 10:37 ~ 1999-06-17 14:03 (207 minutes)


plot