HOME   LIST
‹–   –›

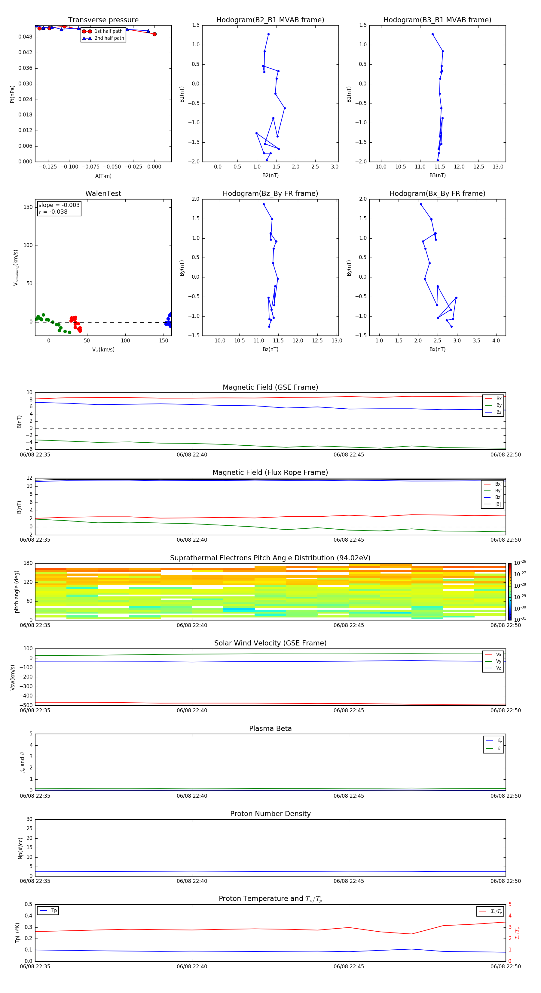
Flux Rope in 1999

Flux Rope Event 1999-06-08 22:35 ~ 1999-06-08 22:50 (16 minutes)


plot