HOME   LIST
‹–   –›

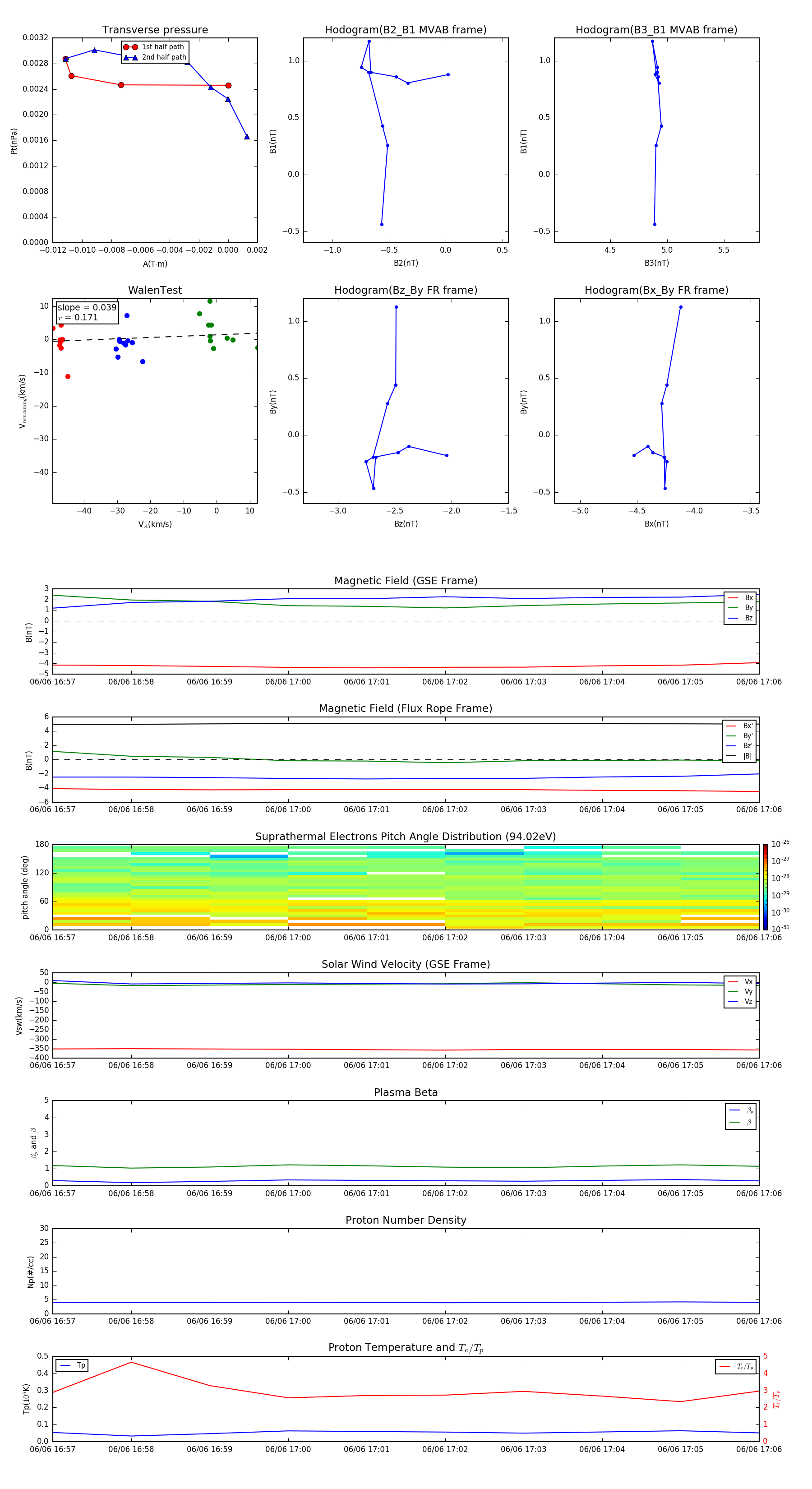
Flux Rope in 1999

Flux Rope Event 1999-06-06 16:57 ~ 1999-06-06 17:06 (10 minutes)


plot