HOME   LIST
‹–   –›

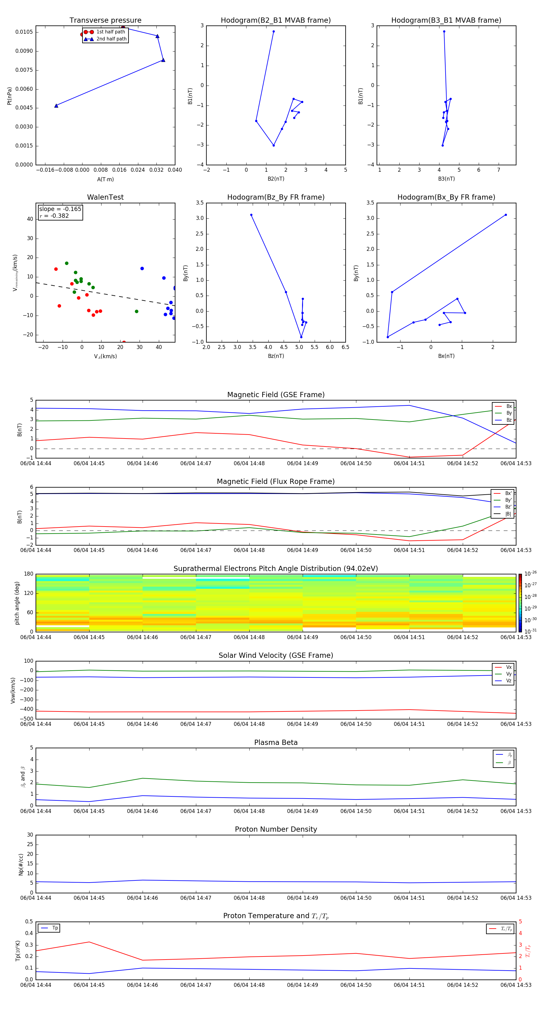
Flux Rope in 1999

Flux Rope Event 1999-06-04 14:44 ~ 1999-06-04 14:53 (10 minutes)


plot