HOME   LIST
‹–   –›

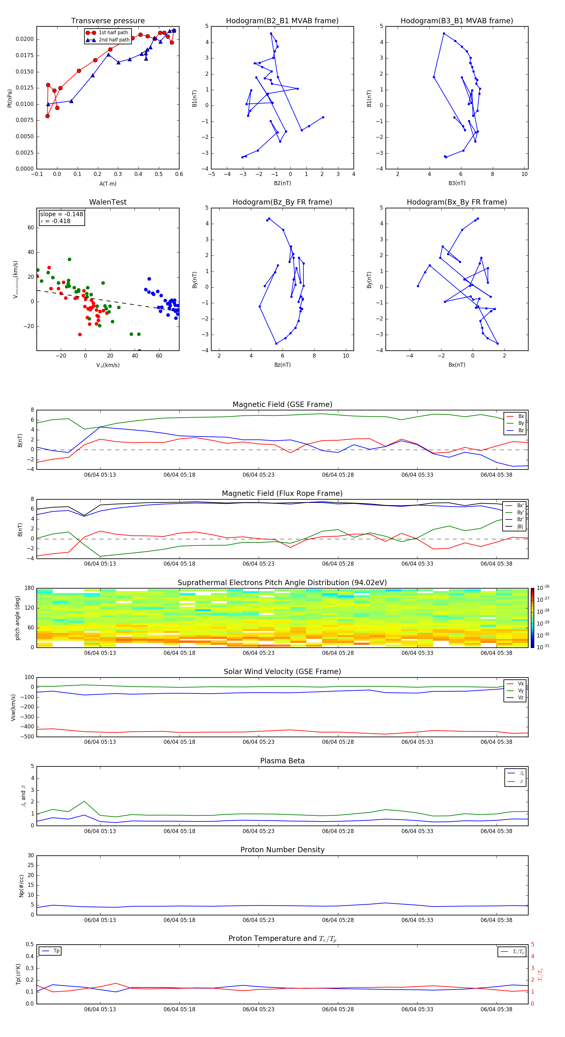
Flux Rope in 1999

Flux Rope Event 1999-06-04 05:09 ~ 1999-06-04 05:40 (32 minutes)


plot