HOME   LIST
‹–   –›

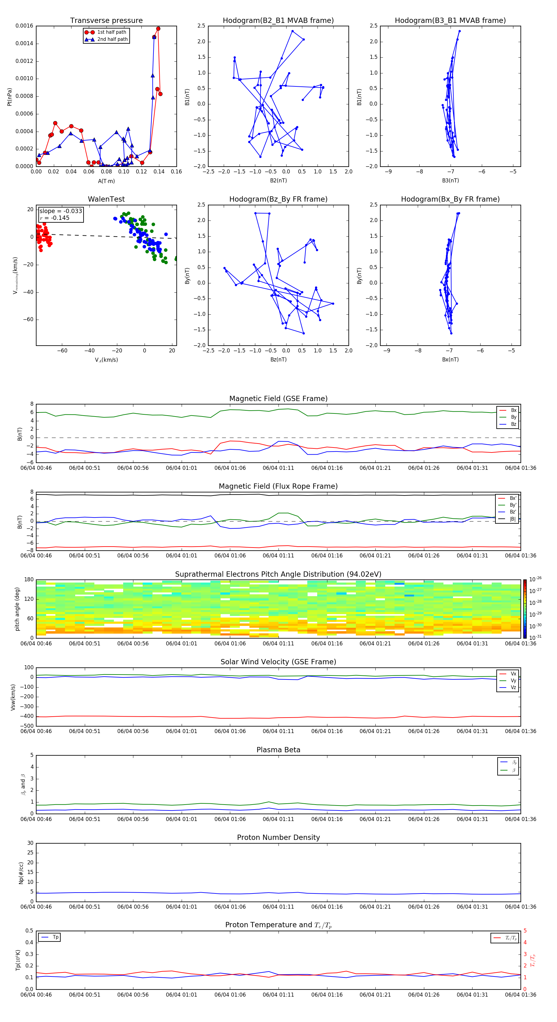
Flux Rope in 1999

Flux Rope Event 1999-06-04 00:46 ~ 1999-06-04 01:36 (51 minutes)


plot