HOME   LIST
‹–   –›

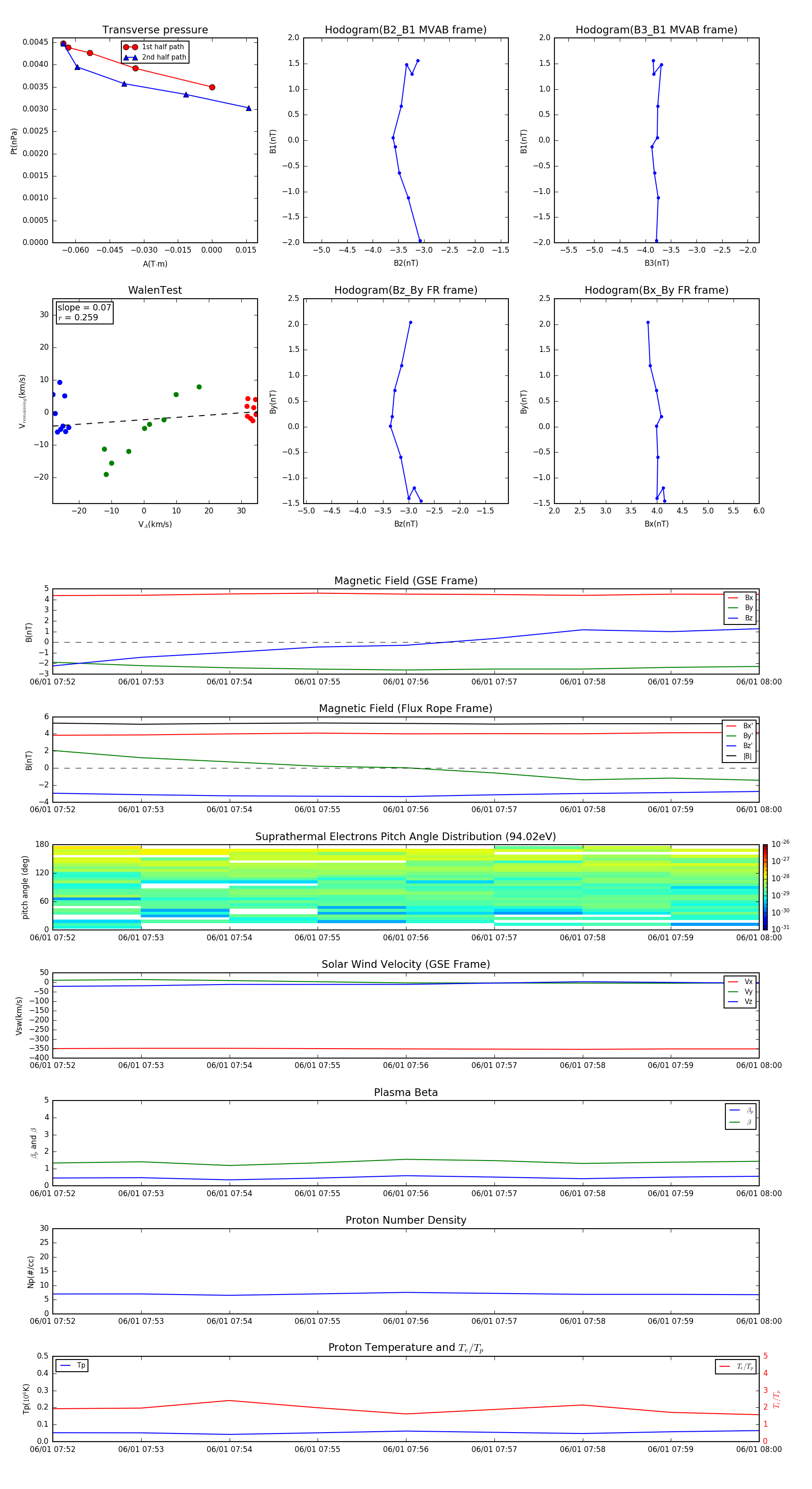
Flux Rope in 1999

Flux Rope Event 1999-06-01 07:52 ~ 1999-06-01 08:00 (9 minutes)


plot