HOME   LIST
‹–   –›

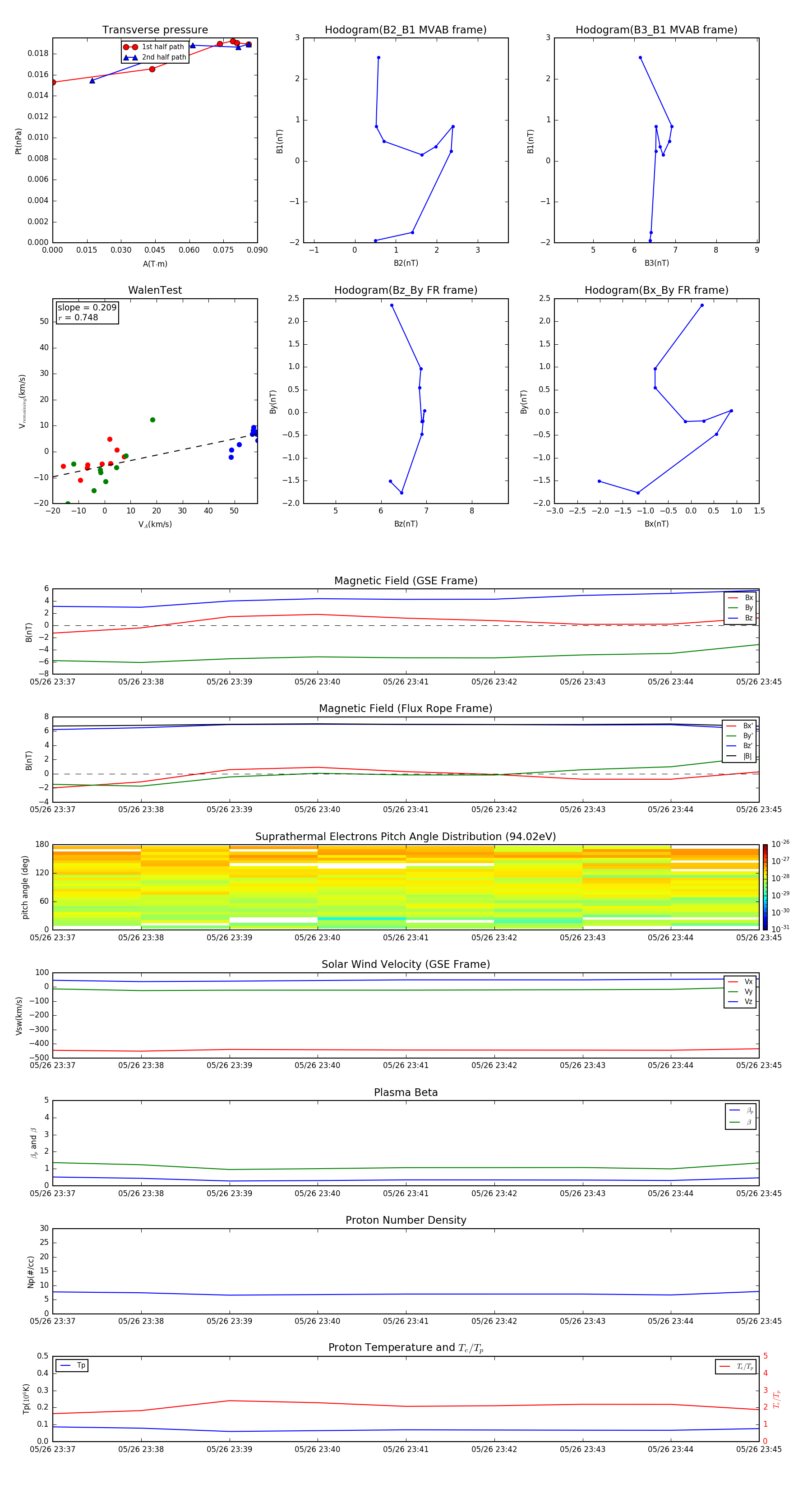
Flux Rope in 1999

Flux Rope Event 1999-05-26 23:37 ~ 1999-05-26 23:45 (9 minutes)


plot