HOME   LIST
‹–   –›

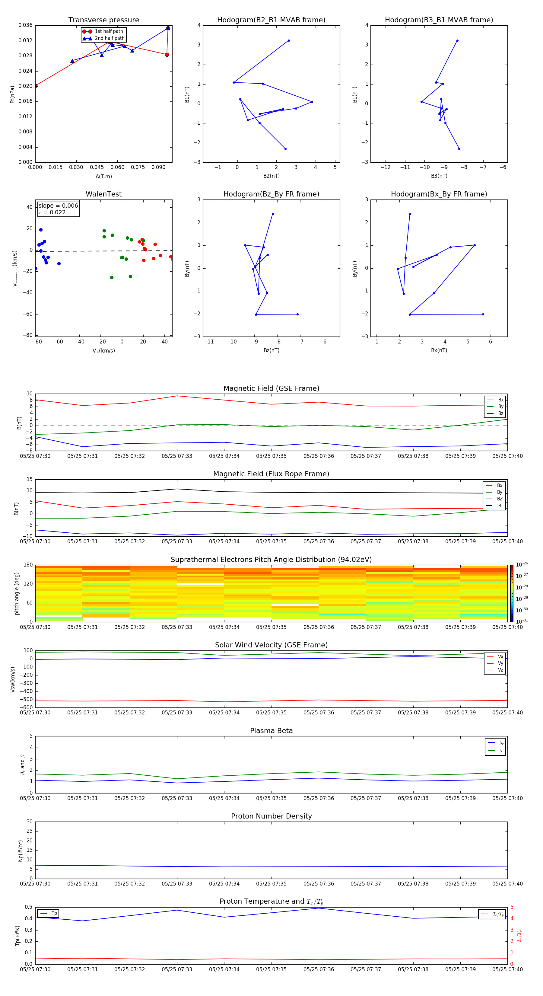
Flux Rope in 1999

Flux Rope Event 1999-05-25 07:30 ~ 1999-05-25 07:40 (11 minutes)


plot