HOME   LIST
‹–   –›

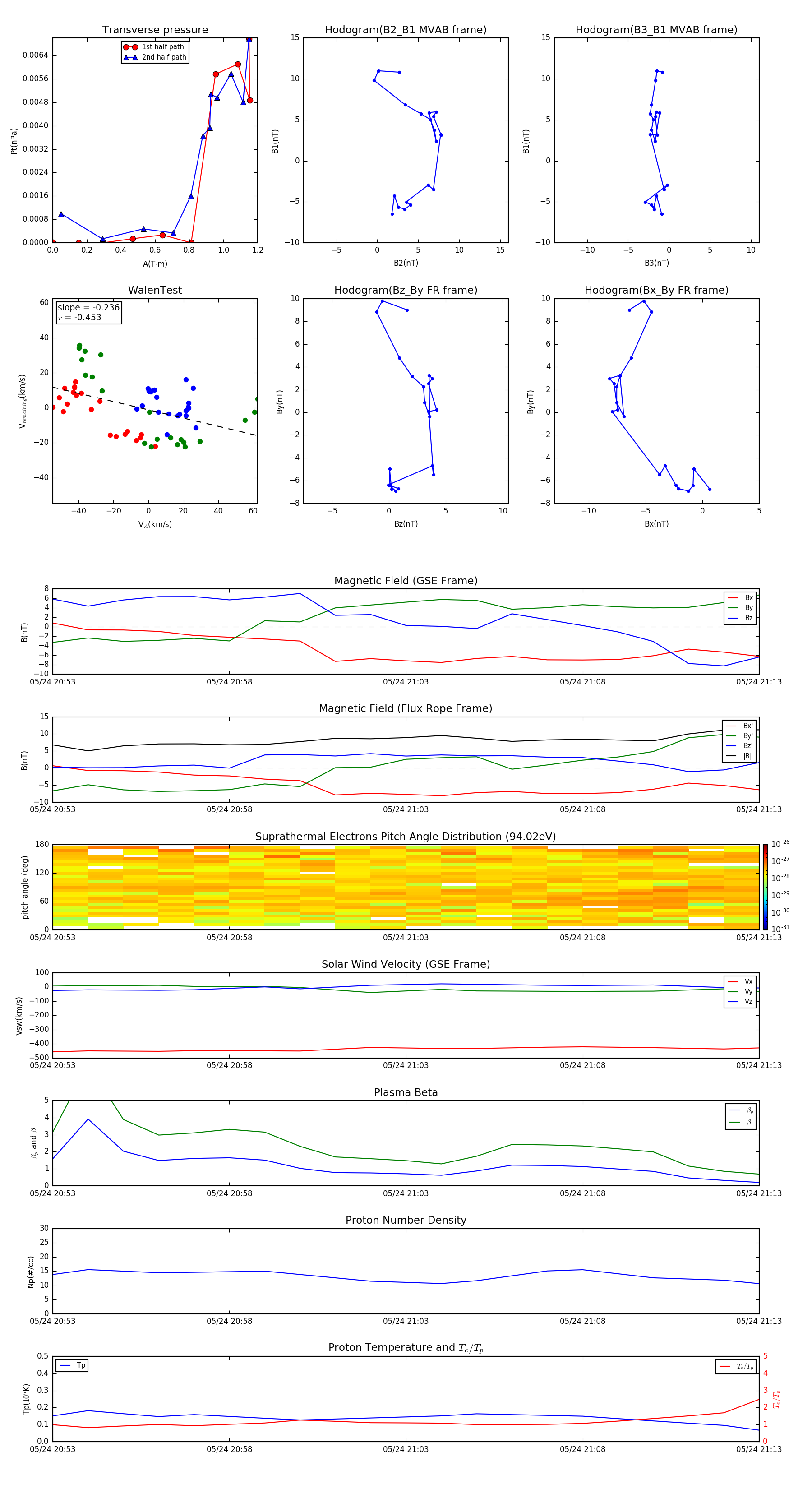
Flux Rope in 1999

Flux Rope Event 1999-05-24 20:53 ~ 1999-05-24 21:13 (21 minutes)


plot