HOME   LIST
‹–   –›

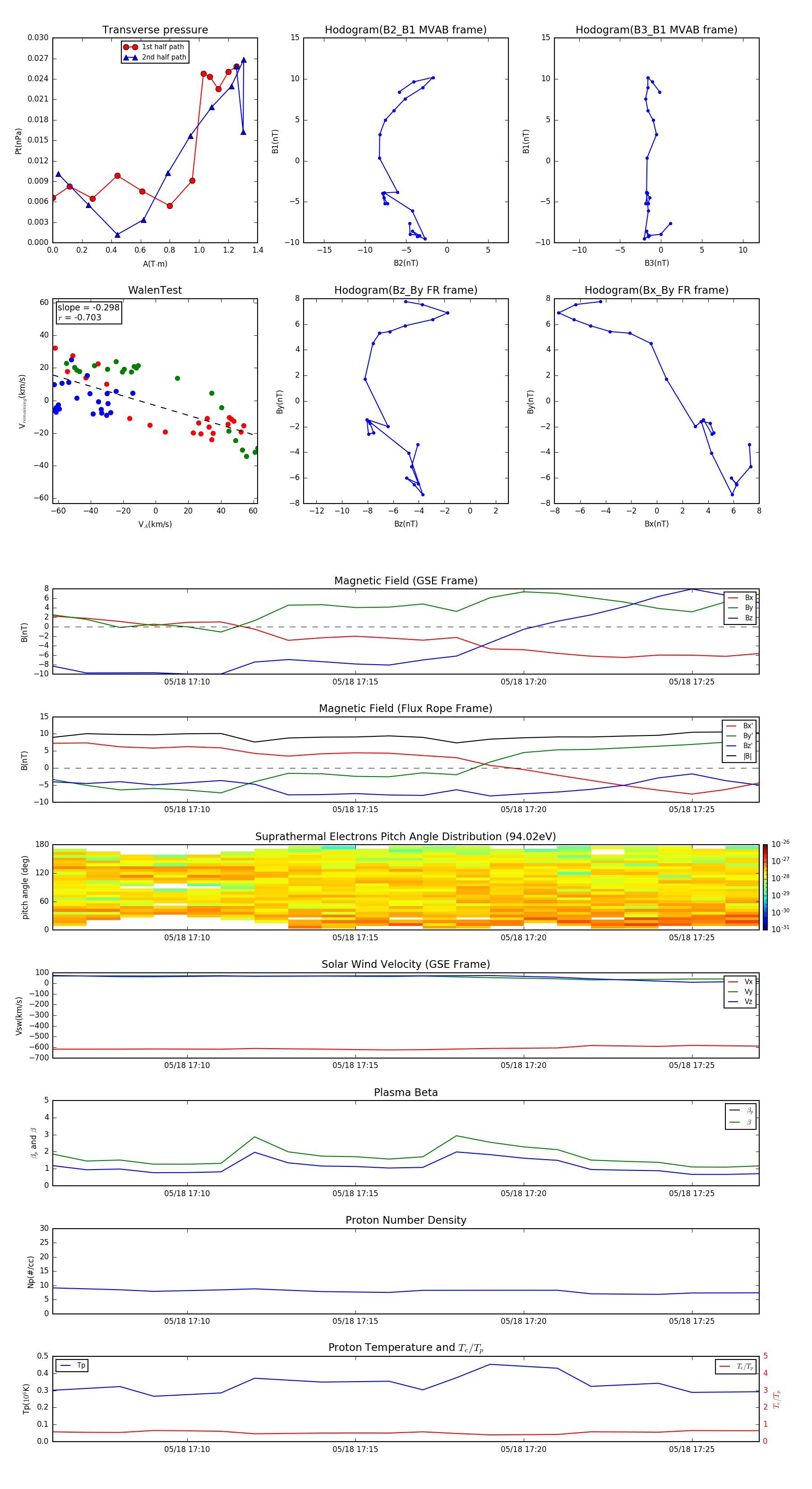
Flux Rope in 1999

Flux Rope Event 1999-05-18 17:06 ~ 1999-05-18 17:27 (22 minutes)


plot